张勤,天津财经大学法学院教授。
本文原刊于《江苏社会科学》2018年第2期,如需转载请注明出处;注释已略,如需引用请核对期刊原文;仅限学术交流用途,如有侵权请联系后台予以删除。
内容提要:土地股份制改革刺激了农民保护既有利益与身份的冲动,强化了以男性为主体的集体认同。体现集体自主意志的股份社章程往往存在着限制和剥夺“外嫁女”成员资格的倾向,导致“外嫁女”和股份社集体之间在土地权益分配方面存在较大的矛盾。为改变土地权益受侵害的局面,“外嫁女”以上访这一特殊形式向各级政府和妇联组织表达诉求,推动土地权益纠纷的规范性解决。以S区为个案的分析表明,民事诉讼的救济虽有尝试,但基本阻塞。行政权和司法权博弈的最终结果是行政处理+行政复议+行政诉讼这一折衷方式的出台。在“外嫁女”土地权益纠纷解决中,行政权以“前置”的方式蚕食部分司法权。行政权所展现的这种主动性优势反证了在当下中国强化司法权的必要性。
关键词:股份合作制;土地股份制;“外嫁女”;土地权益
一、问题的提出
土地是农民最基本的生产资料和生活保障,土地权利是农民最为关切的经济权利。由于“婚前随父、婚后随夫”传统文化的存在,土地权益受侵害的现象在婚姻变化中的妇女身上体现得尤为突出,如强行迁出出嫁女、离婚丧偶妇女及其子女户口,并强行收回承包的土地;又如,在村民福利分配上,对出嫁女、离婚丧偶妇女及其子女不分或少分,等等。这些侵权行为均极易导致妇女土地权益纠纷的发生。鉴于农村妇女土地权益纠纷解决研究的重要性,自上世纪九十年代以来,该领域的研究逐渐引起学术界的重视,积累了一批研究成果。
总结学术界的研究现状,大体可归纳为三个方面:一是对现行法律规定存在的不足和缺陷进行考察。如韩志才、李平等学者的研究,他们在肯定现有法律对妇女权益一定程度保护的同时,也指出了不足,主要是法律层面对妇女权益保障的不完整,成为妇女土地权益纠纷发生的潜在诱因。二是从村规民约和国家制定法冲突的角度剖析妇女土地权益纠纷产生的原因和机理,这方面的成果有张笑寒、刘保平、何立荣等学者的研究。以上两方面的研究侧重于从纠纷产生的角度分析法律和制度环境如何影响纠纷的产生。三是农村妇女土地权益的救济途径。这方面的研究侧重于从事后纠纷解决的角度剖析目前解纷方式和机制方面的特点和不足。如周应江教授认为,尽管2010年10月修订的《村民委员会组织法》在调适村民自治规范问题上有了积极的进展,确立了对村规民约的行政纠错机制,但法律为权益受到侵害的妇女提供的救济途径仍存在很大的不足。不同于周应江教授从国家层面指出目前救济途径的不足,王晓莉等从底层即“出嫁女”维权行动策略与影响的角度考察农村妇女土地权益受损后的救济途径;她们的研究表明,由于国家层面救济途径的缺位,土地权益受损妇女自发的维权行为成为值得关注的现象。
广东省作为改革开放的前沿省份,其城市化和工业化发展水平居于全国前列,在其快速发展的过程中,土地作为一种稀缺资源,其价值较早地获得市场的承认,围绕其发生的纠纷也就更加剧烈和频繁。梳理现有的对广东省范围内妇女土地权益纠纷解决的研究,研究者较多地聚焦于珠三角地区的 “外嫁女”土地权益纠纷问题上。这里所谓的“外嫁女”,是一个典型的带有广东地方特色的词汇,主要指与村外人结婚、但户口仍留在本村的妇女。研究者所涉及的问题焦点大致集中于村规民约和国家法的冲突以及现有救济途径不足两个方面。“外嫁女”问题开始出现于二十世纪九十年代后半期,引起研究者的关注约始于二十一世纪初,如陈端洪从财产权的角度对集体所有权对于“外嫁女”不具有排他性的论证,以及孙海龙等对“外嫁女”权益纠纷解决机制的思考等。近十年来较为注目的研究有:贺欣对“外嫁女”权益保障机制中行政和司法关系的研究,柏兰芝对“外嫁女”成员资格和产权关系的讨论,黄家亮、吴柳芬对“外嫁女”纠纷中各主体行动策略的分析,以及张开泽、莫万友、夏金梅等对某市、某村等更小范围内“外嫁女”土地权益保障的研究等。应该说,对珠三角地区“外嫁女”土地权益纠纷解决的研究已积累了相当一批研究成果,不足的是,对2010年《村民委员会组织法》修订以来,对“外嫁女”土地权益纠纷解决方面的最新进展,学术界还缺少足够的关注,无论是经验层面还是理论层面的探讨还较为缺乏。另外,学术界对土地股份合作制与“外嫁女”土地权益纠纷产生之间关系的探讨也有待进一步深化,因此,有必要对此展开进一步的研究。
本文采取文献研究和田野调查相结合的方法。文献研究方法主要运用在现有的“外嫁女”土地权益纠纷解决文献的归纳和总结方面;在充分利用文献研究方法的同时,笔者曾三次到S区进行实地调研,进行访谈和问卷调查。
二、股份社成员资格和“外嫁女”土地权益的受损
二十世纪九十年代初,广东南海少数几个村开始尝试使用土地股份制的方式推行新的农地制度安排。受南海农村土地股份制改革的影响,紧邻南海的S区,于1993年下半年起开始了农村土地股份制改革。以股份制改革的内容为划分标准,改革过程大致可分为三个阶段:第一阶段组建股份社(1993-2001)、第二阶段股权固化(2001-2011)、第三阶段规范股份制(2011-至今)。
在家庭联产承包制下,以家庭为单位实行联产承包,经济活动和收益主要以家庭为单位展开,家庭不仅是消费单位,也是生产单位,是一个相对独立和完整的经营核算单位;个体作为家庭的成员,往往被户所掩盖,尚未成为独立的主体。土地股份合作制这一新型产权制度使以前不引人注目的个体成员资格变得日益重要,因为股权的获得以成员资格为前提,只有具有成员资格才能获得股权,村民才可以享受集体资产的分红。“有身份则有权利,无身份则无权利。”
在成员身份界定方面,为弥补国家立法层面的缺失,地方政府虽在政策层面对某些群体的成员身份进行调控,体现了公权力的适度引导和干预,但基于集体决议仍为最主要的成员资格调控方式这一现实,政策层面的引导和干预常常显得力不从心。各股份社章程代表了股份社成员资格确认的集体决议方式,因此,对“外嫁女”成员资格的考察须以各股份社章程为出发点。
1. 成员资格和股权
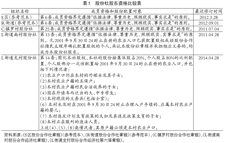
在成员资格问题上,S区前身S市委、市政府于2001年7月30日颁布的《关于进一步深化农村体制改革的决定》第三项“固化农村股份合作社股权,量化股份合作社资产”明确规定,到2001年9月30 日止,在册的农业人口包括“外嫁女”及其子女均可获一次性配置的股份,固化股权。稍后于同年8月21日颁布的《关于固化农村股份合作社股权量化股份合作社资产的实施细则》第2条第2款第1项再次明确了户口仍在本村的“外嫁女”及其子女应获配股权,也就是说,“外嫁女”及其子女按政策规定享受与村民同等的权利。上述规定也与1994年广东省人大常委会颁布的《广东省实施〈伟德国际1946,Bevictor伟德妇女权益保障法〉办法》相一致。但这些政策须通过股份社章程才能真正“落地”。
然而,在操作层面,政策的“落地”过程并不顺利,无论是区还是街镇的股份合作社参考范本均对成员资格或股份配置对象进行模糊化处理,将成员资格的认定划定为股份社的“领地”,以避免触及“外嫁女”问题这一敏感神经。而各股份社对此的态度则各不相同,有些股份社经表决后明确了成员资格和享受股份配置的人员身份,将“外嫁女”及其子女包括在内。而有些股份社则模仿区、镇街颁布的股份合作社参考范本,对成员资格和股份配置对象语焉不详,其原因往往是由于在章程表决时无法形成多数票决,赋予“外嫁女”等边缘群体以成员资格。我们在调研中搜集到了三个股份合作社的章程,现通过表格的方式将与成员资格和股份配置对象相关的条文进行罗列,我们同时也抄录S区和R街道颁布的参考范本的相关条文,以方便比较(见表1)。
从表1罗列的三村股份合作社章程有关成员资格的规定看,罗村、南村两股份社仅泛泛地规定了成员资格界定的原则,“依据法律、尊重历史、照顾现实、实事求是”,并没有象龙村那样明确给予农业户口仍在本村的“外嫁女”及其子女以成员资格,并配置股份。上述基于三村的分析,虽然受样本数量的限制,无法在广度上描述该情形的分布情况,但从定性的角度看,一些股份社在“外嫁女”及其子女成员资格问题上态度“暧昧”,却是不争的事实。

“外嫁女”成员资格认定上“国家意志”和“集体意志”的差异,说明基于户籍形成的集体成员资格认定“国家标准”并不必然等同于“集体标准”,拥有户籍并不成为获得集体成员资格的充分条件。正如余练所指出的,站在村民的角度,或者更高一层——乡规民约的角度来讲,妇女因婚姻流动而丧失土地有其合理之处。中国乡村的财产继承制一直遵循男性父权制,在家族共财的男系传承制中,农村妇女的“财产权”实际上是残缺的,“男女有别”的财产继承制更多是基于传统文化和社会习俗,而非法律问题能够解决,因此,必须正视集体成员权所拥有的性别区隔的伦理特征。
上述分析也说明,通过团体自治对成员身份进行调控在现阶段所具有的某些不合理性,随着农地的经济价值的日渐突出,在特定的集体范围内,土地资源和可供分配的集体利益总是有限的,故在成员资格认定上,如果放任集体组织的自治权,难免会形成集体专断,损害部分特殊群体的利益,进一步加剧成员资格纠纷。“外嫁女”成员资格被限制和剥夺正是集体专断的产物。
2.“外嫁女”土地权益受损情形
体现“国家意志”的政策规定和体现“集体意志”的部分股份社章程规定之间的“落差”,导致“外嫁女”土地权益纠纷解决之路布满了坎坷。据S区妇联的统计,截止2007年2月,绝大部分“外嫁女”及其子女的权益得到落实,但仍有399名“外嫁女”及其2787名子女的合法权益没有得到落实。其中L街道、X镇和R街道数量较大。具体分布详见表2。

“外嫁女”及其子女权益受侵害的程度具有较大差异。归纳受侵害的具体情形,据S区妇联的分析,大致可分为三种类型:
一是完全无股份。如C镇沙村、水村的出嫁女,村民认为他们是从邻区迁来的,因此不给股权;嫁出的妇女,不论户口是否迁出,村里规定在三至六个月内一律取消其股权资格,如R街道马村的部分“外嫁女”就属于这一类。二是有股权但从没有享受分红。相较于第一种情形,“外嫁女”的权益保障有所改善,但并不彻底,这样的村居有X镇西村的水利组和文明组。三是虽然村里承认其股权资格,而且平时都给予了分红,但遇到大的款项如土地征收补偿款时,则随时、随意剥夺其分红资格。如X镇光村出嫁女周某好及其子女一家8口人,平时享有股份社的分红,其一家8口共应分得32万元,村民认为数额太大,通过村民大会表决取消其一家的征地款分配。虽然在程度上表现出较大的差异,但三种类型有一共同的特点,即均通过股份社章程或集体表决的“合法”形式给予剥夺或限制。
针对部分村居仍存在的“外嫁女”权益未落实的现状,2008年初,S区成立了由S区委常委任组长的“涉及出嫁女权益不稳定因素调处工作专责组”,“专责组”由区信访局、区妇联、区农业局、区司法局等有关单位组成。2009年1月“专责组”以会议纪要的形式出台了《S区外嫁女权益法律救济指导意见(草稿)》共10条,提出了行政处理+行政复议+行政诉讼的解决思路(详细讨论见下文),在解决“外嫁女”及其子女权益纠纷问题上迈出了关键的一步。在随后的五年中,在“专责组”的推动下,“外嫁女” 问题的解决取得一定成效。
在笔者于2014年11月进行的对全区155个村居的问卷调查中,回答所在村居有村规民约的共143份,占调查总数的92%。在回答“现有的村规民约中是否存在侵害妇女土地权益的规定”时,回答“有”的村21个,占总数的14.7%,回答“否”的有93个,占总数的65%,回答“不清楚”的有29个,占总数的20.3%。该项调查说明,以村规民约“合法”形式侵害妇女主要是“外嫁女”土地权益的村居在比例上已属于少数,所占比例不到两成。但在另一方面,正如柏兰芝对南海区“外嫁女”政策变迁考察所发现的那样,“外嫁女”政策落实的艰难,凸显了村规民约和红头文件的冲突,同时也显示了法律在乡村的日常生活中落实的难度。尽管有政策的明确规定,有政府部门和妇联组织的外部推动,以及下文将要讨论的司法救济途径的开放,但由于观念和父权文化的影响,要从根本上解决侵害“外嫁女”土地权益的问题,仍任重道远,国家法律和村规民约的较量远未结束。
三、“外嫁女”群体的信访抗争
前文所述的诸多侵害“外嫁女”土地权益的情形仍普遍存在,一旦“外嫁女”意识到自己的权益受损,并将其内心的不满外化于行,纠纷就会形成,与之相伴的是寻求纠纷的解决。解决方式既可能是双方之间的直接交涉,如直接向股份社、村委会交涉寻求纠纷的解决,也可能向相关组织或个人等第三方寻求帮助。基于信访所具有的成本“优势”以及民众所固有的崇尚行政权威的纠纷解决心理,信访往往成为当事人的首选纠纷解决方式。
1. 信访部门的选择
为了解妇女在土地权益受侵害时所选择的信访部门,笔者设计了“如本村妇女土地权益受侵害,采取上访的救济形式,向哪些部门上访”的问题,并提供了“妇联”、“信访部门”、“其他”三个选项供被问卷者选择(可以多选),在2014年11月对全区155个村居的问卷调查中,针对该选项的有效回答共 122份,选择妇联有77人次,个案百分比为63.1%,选择信访部门的有68人次,个案百分比为55.7%,选择其他的有20人次,个案百分比为16.4%。在选择其他的回答中,有补充说明是农社局的,也有补充说明是社会工作局的。上述数据说明,作为妇女的“娘家人”,妇联组织在妇女权益受到侵害时,成了包括“外嫁女”的受害妇女求助和申诉的首选对象。
信访包括去信和上访两种形式。这两种形式在实现救济的效果上差别较大。去信所付出的成本很低,但获得救济的可能性也很小;而上访虽然大大增加了救济成本,但也提高了获得救济的可能性。“外嫁女”群体的信访主要以上访为主要方式。R街道妇联给笔者提供的马村马北股份社外嫁女徐某霞上访的案例,具有一定的典型性。
徐某霞,1965年11月15日出生,原属马村马北股份社村民,农业户口,1995年7月私婚私育一小孩,并于1995年9月19日入户马村马北股份社。徐某霞于1995年9月20日与L县村民招某(属农业户口)登记结婚。招某于1996年由L县迁入R街道,户口性质变更为非农业。徐某霞婚后户籍一直保留在马北股份社,股红分配至1997年底,其儿子在97年全年也有股红分配。
1998年初,徐某霞及其儿子被股份社取消股东资格,终止股份分红。2000年9月30日马北股份社固化股权时,因徐某霞为“外嫁女”(含其儿子)而未能配置股权。几年来,徐某霞一直向街道信访办、区信访局、区妇联等机构上访,争取股权,但均无功而返。
2. 信访的形式
信访形式的选择,在开始之初常常是“单兵型”的,但“单兵”型的个人访在上访过程中逐渐形成了一个较为固定的上访群体,她们把解决权益问题的希望寄托在党委和政府,除向区政府、妇联上访外,还越级向市、省、中央进行越级访。其行为趋于激进,有的甚至以跳楼、喝毒药等相威胁。表3是S区妇联提供的自2006年1月至2007年4月的“外嫁女”上访数据。

从表3可以看出,“外嫁女”在以上访这一形式进行抗争的过程中,具有较明显的集体访和越级访的倾向。
集体访不同于个人访,后者是上访者与国家面对面的关系,是上访者直接找他信任的政府伸诉的行为,而在集体访中,参与者与国家的关系是通过上访代表甚或上访组织建立起来的。就集体访本身而言,其合法性获得《信访条例》的认可,上访人可以用这种形式来表达自己的权利要求。尽管如此,集体访又是高层政府要求基层政府严加控制的,基层政府对集体上访的控制既是控制整个信访秩序的核心所在,又是衡量一个地区安定团结的重要指标。正因为如此,无论集体上访反映的具体问题是什么,仅仅是集体上访这种形式的出现就已经是政府必须关心的问题了。显然,“外嫁女”群体深谙集体访的特殊功效并希望以此来达到解决问题的目的。
越级访是指上访人采用走访的形式,跨越本级和上一级机关提出信访事项的行为。应星认为,允许越级上访不仅是科层制治理的一种补充形式,是高层政府跨越官僚主义这个障碍物获取信息、监督基层的一种方式,而且也是人民民主的一种实现方式,是政权合法性再生产的一种手段。因此,国家一般并不要求严格执行逐级上访。不过,正如应星所指出的那样,如果出现了过多的越级上访,不仅会使高层不堪重负,而且首都和省城等重要城市的治安秩序都会受到威胁,因此,国家又明令不提倡越级上访尤其是进京上访,要求基层政府尽量不把矛盾上交,把问题解决在基层。
四、司法救济途径的使用
作为一种非常规的状况性救济方式,信访具有门槛低、节省经济成本、有利于冲破关系网的束缚等优势,但这些优势无法掩盖信访所固有的一些不足——信访部门有限的资源配置、较低的职业化程度,信访工作机构不直接处理纠纷,而直接处理纠纷的机关往往又是纠纷当事一方,这些不足不仅制约了信访的纠纷解决效果,而且也决定了无法依靠信访从根本上解决“外嫁女”土地权益纠纷。但不能否认,“外嫁女”的信访抗争,最终推动了规范性救济途径的开放。
1. 民事诉讼途径
利用司法救济途径对“外嫁女”土地权益纠纷进行解决的首先是民事诉讼途径,但这一过程并不顺畅。据广州市中级人民法院课题组约十年前进行的一项调研,广州市两级法院受理“外嫁女”权益纠纷经历了从一概不受理,到部分地区、部分案件受理,再到一概不予受理的过程,走了一个圆圈后又回到起点。该课题组认为,人民法院最终决定不予受理,主要是基于两个方面的考虑:一是以最高法名义发出的(2002)民立他字第四号答复,该答复确立了这样的原则,即“农村集体经济组织成员与农村集体经济组织因收益分配产生的争议,如果争议的财产依法属于农村集体经济组织所有、管理和使用的,则不属于人民法院民事诉讼的范围,应由有关行政部门协调解决;如果争议的财产依法属于农村集体经济组织成员个人所有而集体经济组织予以截留引起纠纷的,则属于人民法院受理民事案件的范围”。二是“外嫁女”权益纠纷涉及到宪政原则和全国性政策,不能仅由法院根据普通民事法律精神或理论去做出判断。在与S相邻的南海,据柏兰芝的统计,2003年南海法院对225宗“外嫁女”案件集体宣判,以不在受理范围为由,驳回她们的全部请求。
就S区而言,当地法院曾判决支持过“外嫁女”的诉讼请求,但该案上诉到中院后,二审法官认为,该案是“外嫁女”与股份合作社对分配问题发生的纠纷,两者不是平等主体之间的民事法律关系,不属于人民法院受理民事诉讼的范围,因此撤销原判驳回请求。
2. 行政诉讼途径
鉴于民事诉讼途径的阻塞,2004年S区法制办提出“行政决定+行政复议+行政诉讼”“三步走”的处理方案:由镇政府作出决定,当事人对决定不服可以提出行政复议、行政诉讼,然后由法院强制执行镇政府的决定内容。该方案曾以区委、区政府政法委名义上报市委、市委政法委请求协调市中级人民法院予以支持,但一直没有获得答复。
2007年底广东省高级人民法院的通知(粤高法[2007]303号)进一步明确,对于农村妇女的土地承包经营权和集体经济组织收益分配引发的纠纷,宜遵循“先政府处理,后行政诉讼”的途径解决,“对基层政府处理决定不服的,可以提起行政复议;对行政复议结果不服或政府不予处理的行为,提起行政诉讼的,法院应当依法受理”。依据省高院的通知以及相关的法律法规,区法制办与区法院、区农业局、信访局、区妇联进行多次研究后提出了解决“外嫁女”问题的具体方案。该方案大致包括以下四个方面的内容:
一是享有股东资格的“外嫁女”认为集体经济组织侵害自己的股份分红、征地补偿分配等权益,要求有关部门解决的,应先向镇人民政府、街道办事处申请行政处理;申请应当书面提出。二是镇人民政府、街道办事处收到“外嫁女”申请后,对申请事项应当进行调解,调解不成的,应当自收到申请书之日起60日作出行政处理决定。三是镇人民政府、街道办事处逾期未作出行政处理决定的或者当事人对处理决定不服的,当事人可以在收到行政处理决定之日60日内向区人民政府申请行政复议,或者在收到行政处理决定之日3个月内向区人民法院提起行政诉讼。四是由镇人民政府、街道办事处对发生法律效力的行政处理决定书申请法院强制执行。
包括上述四个方面内容的方案在由区政府2009年出台的《关于解决“外嫁女”权益纠纷问题的会议纪要》(S府办纪要[2009]2号)中得到确认,自此,“外嫁女”及其子女的权益纠纷得到了很大程度的缓解。信访部门和区妇联在接到“外嫁女”权益纠纷的上访后,引导当事人按照《会议纪要》的规定,到所属镇街按照程序处理。
在执行过程中,法院和政府部门还通过内部协商,形成了这样的约定,即当事人对镇人民政府、街道办事处逾期未作出行政处理决定的或者对处理决定不服的,必须先申请行政复议,对行政复议不满的,才可以提起行政诉讼。也就是只有依程序走完前两步——行政处理和行政复议,才能走第三步,行政诉讼。行政复议和行政处理一起,构成了行政诉讼的前置程序。
据笔者2014年9月19日对R街道马村的访谈,该村曾规定嫁给城镇户口的户口未迁出的“外嫁女”享有股权,但嫁给农村户口的户口未迁出的“外嫁女”则没有股权资格,为此,该村权益受侵害的约10位“外嫁女”以行政处理+行政复议+行政诉讼的方式,最后通过法院强制执行维护了自己的权益。
尽管“三步走”的方案在实践中取得了不错的效果,但无论是《行政处理决定书》还是法院的判决,执行过程不甚理想。股份社或生产小组在得知法院将要执行的情况下,提前将该账户的资金分光或转移,使得法院无从执行,导致之前作出的行政处理决定书或法院判决书成为一纸空文。这种情况在X镇就发生了三宗。
始于2007年底为解决“外嫁女”问题所确定的“三步走”解决程序,即行政决定、行政复议和行政诉讼,在一定程度上体现了法院和政府的角力,隐含着法院和政府对“外嫁女”问题这一“烫手山芋”相互推诿的心态。把裁决“外嫁女”和村委会(股份社)纠纷的工作交给了镇政府,若“外嫁女”不服,再提出行政复议和行政诉讼。这“三步走”的安排,将行政干预(包括行政处理和行政复议)设定为诉讼的前置程序,相较于民事诉讼,无疑提高了门槛,增加了“外嫁女”寻求司法救济的难度。在这“三步走”的安排中,司法权虽守住了司法最终原则,但面对“外嫁女”土地权益纠纷时所表现出的被动、消极心态已暴露无遗。再者,即使艰难完成“三步走”,由于广大既得利益村民(股东)的反对,胜诉一方往往无法执行判决结果,“外嫁女”的维权之路依旧路漫漫。
结 语
本文对S区的个案研究表明, 工业化、城市化过程中随着土地价值的急剧上升以及土地股份制改革的推进,以“外嫁女”为当事一方和以村居或股份合作社为另一方的纠纷具有一定的典型性。“外嫁女”权益纠纷的根源在于婚嫁流动中农村经济组织成员资格的丧失。尽管国家层面的法律如《农村土地承包法》和《妇女权益保障法》等制定法为“外嫁女”的土地权益提供了保障,但限于村民自治制度以及父权社会结构的制约,村规民约和国家法之间存在着明显的的冲突。土地股份制改革强化了以男性为主体的集体或社区认同,在利益的驱动下,以习俗的“正当性”将社区的弱势者排斥在外,这其中便包括了“外嫁女”这一婚姻变化中形成的群体。
为改变土地权益受侵害的局面,“外嫁女”以上访的形式向各级政府和妇联组织表达诉求。“外嫁女”以上访这一状况性纠纷解决方式进行抗争的过程中,具有较明显的集体访和越级访的倾向,试图通过扩大规模和提高上访对象的行政级别来向政府施加压力,从而达到解决问题的目的。
诉讼作为司法救济形式,是当事人维护合法权益的最后途径,理论上,“外嫁女”可以通过民事诉讼或行政诉讼程序来维护自己的合法权益。但通过以S区为个案的分析表明,民事诉讼的救济虽有尝试,但基本阻塞。行政权和司法权博弈的最终结果是行政处理+行政复议+行政诉讼这一折衷方式的出台。行政权和司法权作为国家权力体系中的两种重要权力,两者之间有着自然的分工,前者以执行和管理为职责,后者则专司审判和裁断。在“外嫁女”土地权益纠纷解决中,行政权以“前置”的方式蚕食部分司法权,说明在面对“外嫁女”土地权益纠纷这一类复杂和敏感的纠纷时,行政权所展现的主动性优势,也说明了司法权面对此类纠纷时的软弱和退缩,这也再次证明了在当下中国司法权予以强化的必要性。
郭慧敏曾对从社会性别视角出发进行法律分析的意义进行过阐述,认为将性别纳入法律,将会使我们更清楚地看到,在妇女的法律议题上法律的性别立场,以及再现以“中性”面目出现的性别不平等和法律本身带来的隐性的歧视,从而使法律真正担当起社会公正,尤其是社会性别公正矫正器的任务,以实现从性别出发,最终超越性别,达到法律上“去性别”的性别正义。本文的研究表明,从形式平等或性别中立出发所构建的妇女土地权益保障制度,尚无法担当起社会性别公正矫正器的重任。必须注意到,社会性别的产生缘于社会的建构,是在人类社会进化的过程中,各种自然因素与社会因素综合作用的结果,其中最主要的,是男权文化不断诠释与不断塑造的结果。因此,妇女土地权益的保障,应是综合的而非单一的,尽管我们在立法上初步建立了从《宪法》到《妇女权益保障法》,再到具体法规的妇女土地权益保障体系,但要实现土地权益保障上的社会性别平等,尚需在救济途径上加以强化,即,强化司法救济途径,并通过赋权扭转妇女在村民自治中参政不足的现状,只有这样才有可能超越形式平等而达到实质的去性别的平等和公正,也只有这样才能从根本上解决“外嫁女”土地权益纠纷。