作者简介:郭圣莉,女,(1964—),华东理工大学社会与公共管理学院教授博士生导师;徐新明,男,(1974—),华东理工大学社会与公共管理学院博士研究生;董玉倩,女,(1995—),上海市奉贤区人民政府金海街道办事处。
基金项目:教育部人文社会科学研究规划基金项目“组织再造与网络互动:城乡社区治理组织体系建设研究”(20YJA840008)的阶段性成果。
本文原刊于《上海行政学院学报》2022年第5期,注释已略,如需引用请核对期刊原文;仅限学术交流用途,如有侵权请联系后台予以删除。
摘要:随着城镇化发展和城市空间的扩张,大量农地经由政府征收转为城市建设用地,因征收引发的相关问题也受到持续关注。但影响被征收土地补偿的因素及其机制却研究不足。基于公共物品理论提出假设:中国土地征收补偿分配效益受分配模式、村集体结构和领导者特征的共同影响,并以21个土地征收案例进行了验证式分析。研究发现:在政府主导型分配模式中被征地农民可获得中分配效益;控制领导者因素,拥有贤能型领导的村庄被征地农民可获得高分配效益;控制分配模式,民主型村集体农民可获得中分配效益以上收益,权威型村集体农民则获得低分配效益。土地征收补偿分配效益的高低有四种不同的影响机制。
关键词:土地征收补偿;分配效益;公共物品理论
一、研究问题
在中国经济快速发展过程中,中国独特的土地制度对工业化、城市化起到了重要作用。纵向来看,1998年《土地管理法》确立了耕地占补平衡制度,土地作为资产被指标化,在城乡间流动,从而溢出诸多收益。在我国“用地市场”制度中,地方政府运用核心分配权力获取超额收益,稳步扩张了土地财政,推进了城市发展与扩张,这被熊万胜指代为实质性的“土地发展权”。这一发展模式的主要问题在于,被征地村集体和农民未能充分分享土地征收产生的发展性利益,农民仅能够通过“土地换社保”、平整土地时的土地补偿费、青苗补偿费、安置补助费收益资金等方式,一次性获得溢出收益的较少份额,这在周其仁看来,是剥夺了农民和村集体的产权收益。这种对农民的土地权利和权益持续性侵害,累积了大量社会问题。基于此,近年来学者强调要在征收中重视“风险评估”及合理征收,听取农民意见,以确立补偿原则、探索灵活安置措施。
在补偿方面则需秉持“地利共享”理念,强调溢出地利的分配不应否定和忽视被征地农民的合法权益和利益,要让社会成员不间断地得到经济开发所带来的收益。
城市化带来的土地增值收益分配在理论上有三种观点:“涨价归公论”“涨价归私论”“公私兼顾论”。如周其仁认为,地方政府低价征收土地,高价出售,占取了绝大部分土地收益,既不公平也不经济。贺雪峰则认为,土地的增值收益部分与土地所在的区位有关,土地非农用的增值收益部分应该全民共享。熊万胜则提出地方政府应协调城乡关系,均衡分配土地发展权。这些观点目前主要停留在倡导性方面,尚未对其内在“共享”机制与模式进行探讨。事实上,无论归私还是归公,首先需要厘清土地增值的分配机制及效益。从目前土地征收补偿分配的具体过程看,对农民来说,补偿款分配涉及两个环节:其一,在征收环节的分配机制,地方政府拥有征收权和分配权,村集体参与程度有限,违规现象严重,造成土地征收补偿收益的初次分配不均;其二,在征地补偿款的村集体内部分配环节,征收补偿的对象是集体而非个人,现实中被征地农民补偿机制不清晰,如何在内部进行合法公平分配是一个巨大的难题,形成了大量的二次分配问题。
本研究从以上两个环节出发,将补偿款分配视为集体资产的分配过程,引入公共品分配理论机制分析框架。通过理论建模与案例比较的方式,考察不同地方的土地征收补偿分配模式,分析决定两个环节分配的核心因素及其影响机制,以更好地增进“地利共享”机制的理论研究与现实机制,在土地发展权过程中实现更为公平有效的地利增值分配机制。
二、理论基础与分析框架:公共物品理论下的土地补偿收益分配管理
(一)作为农村公共品的土地征收补偿款及其收益
依据我国土地管理法规定,农村土地在法律上属于集体所有。集体由村成员构成,集体所有可以分为按份共有和共同所有。由此推论,土地补偿款是集体所有,从本质上属于被征地村集体的公共物品。
有关“公共物品”理论经典模式以哈丁提出的“公地悲剧”为原型,核心观点是个人的自利行为会导致对集体不利的结果。基于此,解决公共物品分配问题有两种方案:一是外部权威介入;二是私有化,这意味着将“公共性”物品的分配转移给行政或市场机制来解决。奥斯特罗姆依据“自主治理”理论提出新型公共事务治理之道,认为人们并非完全自利且有着亲社会性偏好,相互依赖的参与者能够自己组织起来进行自治。奥斯特罗姆通过实验研究发现,如果先让参与者进行沟通,推进信息共享,公共物品自愿供给率增大且集体合作水平提升。但后续学者认为奥氏方案只适用于小团体,当集体规模增大,信息沟通难度也会随之增大。自治组织集体行动建立在良好社会资本和较强治理能力的假设上,达成上存在困难。因此,后续实验经济学家为了弥补奥氏缺憾,引入领导者机制,认为有领导者的小组合作水平高于无领导者的小组。在现实情形中,领导者几乎不对绝对合作者产生影响,但会显著影响条件合作者和搭便车者,使得公共物品提供率有所上升。领导者可以分为权威型、民主型、放任型三种类别,不同的特质会发挥不同的作用。不过,“放任型”领导往往不发挥实际作用,而是由外部的行政机制、市场机制渗透进去发挥作用,使内部成员直接面对行政与市场力量。
(二)分析模型与研究假设
本文的补偿分配效益是指给付到被征地农民个体(家庭)的补偿收益,由即时效益和未来增值效益两部分构成。即时效益为土地被征用时被征地农民获得的补偿款;未来增值效益则是集体留用形成的未来收益,取决于集体后续经营收益情况以及被征地农民得到的分红比例。
土地征收补偿款包含土地补偿费、安置补偿费、地上附着物及青苗补偿费。从理论上说,这些补偿款都属于集体公共物品。不过,地上附着物及青苗补偿费直接支付给被征地农民,即依据农民的直接投入将其划分为个人财产,而土地补偿费和安置补助费则被视为集体财产,其具体支付形式在不同的地方具有差异性。有的地方是经由村集体作为中介环节进行分配发放,也有的地方由地方政府直接支付给被征地农民个人。根据公共物品分配的三种范式,这两种实践中的分配方案对应了两种不同的模式:一是外部权威主导(A1),这相当于是对集体公共物品的私有化,通过政府的直接介入,将补偿款分配到个人;二是将其视为集体资产,交由村集体进行分配(A2),则有两种结果:(1)1由村集体进行一次性分配,这类似于A1,相当于对集体物品私有化,差异在于私有化的主体不同而已;(2)2将其中一部分转换成集体资产,以期产生规模效应和长期收益。第三种类型是企业主导模式(A3),一些地方会将征收开发交由企业主导。这种模式下企业不能直接介入村庄内部分配,而将土地补偿款等交给村集体自主分配。这实质是A2模式,同样产生以上两种分配形式。由此可见,对于A2、A3类型而言,被征地农民最终获得的征收效益取决于村集体。因此,村集体治理结构成为影响补偿分配与发展效益的关键因素。被征地农民获得的土地征收补偿款因而受两个关键因素影响:一是分配模式;二是村集体结构。根据现有村庄情况,可将村集体结构分为两种形式:权威型村集体与民主型村集体。权威型村集体是指少数领导者在村庄治理中占主导控制地位,村民缺乏决策参与权,如村庄精英治理、强人统治等。民主型村集体中村民拥有主要的决策参与权,村庄决定公开透明。一般来说,民主型村集体在分配上较为公平,不仅有可能在与政府谈判中获得更高的补偿份额,也会在内部分配中更为均等。但从个人理性出发,农民重视短期收益,民主型村庄会倾向于将补偿款全面进行即时分配。也会有部分村庄出于现状和其他因素考虑,会保留一部分集体资产投入到集体经营中,以此为公共之用并使村民获得未来收益。权威型村集体中,由于缺乏约束机制,领导者机制会发生较大作用,农民分配收益受领导者个人品格和能力的影响。贤能型领导者在即时分配中更为公平,也有利于对保留的集体收益的长期运营。相反,失范型领导者易出现不公平、贪污等行为。因此,为了减少这种情况引发的风险和群体事件,国内一些地方政府采取了直接将土地征收补偿款打进被征地农民的个人养老金账户中,以此消除少数人从中贪污的机会,保障被征地农民基本生活。这一方案实质是通过外部权威介入,消解集体公共物品内部分配问题。但是,这一方式在实施过程中仍然需要借助村集体的力量,因此并不能完全消除领导者失范问题。
总之,对农民个体来说,城市化发展过程中农地增值转化的平均效益C由两部分组成,一是征收补偿分配到个人的即时效益C1;二是保留给集体后,由集体资产经营形成的分红等长期效益C2。C取决于分配主体和村集体结构,而领导者个人特征亦在一定条件下发挥作用。因此,依据分配主体、村集体结构和领导者个人特征对土地征收补偿分配效益进行分配模式划分,形成如下框架和假设。
表1 被征收土地补偿款的分配效益框架

依据框架可推导出如下假设:
假设1:在政府主导型分配模式下,农民个体可获得相对公平的土地补偿分配
假设2:村集体和企业主导型分配模式下,被征地农民最终获得土地补偿效益受村集体结构和领导者特征影响
假设2.1:民主型村集体更容易形成合力,村集体在土地被征收的初次分配中获得更大份额
假设2.2:在民主型村集体中,村民倾向于即时效益,不保留集体资产份额
假设2.3:民主型村集体内部分配更为公平,农民从土地征收补偿中获得的总体效益高
假设2.4:权威型村集体的分配效益取决于领导者个人特征,由于缺乏约束机制,农民从土地征收补偿中获得的总体效益低
假设3:拥有贤能型领导者的村庄,农民从土地征收补偿中获得总体效益高
三、研究方法与案例说明
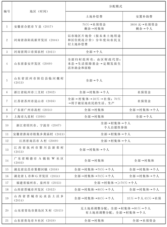
本文采取混合研究方法。首先对一个个案进行深度田野调查(案例21),结合案例和理论形成了基础分析框架。其后,在全国范围内收集资料,初步形成了土地征收补偿分配的案例样本框。最后通过选择相关案例,对分析框架进行了验证式分析。笔者根据研究设计需要,从收集的34个案例(1990年-2017年)中,剔除变量缺失的案例,选取了20个案例(2004年-2017年)作为本文的比较分析样本。具体选取过程如下:首先,筛选土地征收案例,排除宅基地征收、土地集中流转、土地集中入市等相近易混淆案例。其次,案例中要有分配主体以及补偿分配模式,便于归纳总结征地补偿分配模式。最后,在符合前两个要求的基础上选取有详细介绍样本村的样本,以衡量其内部治理形式。依此标准,留下的案例主要集中在中部地区(10个)和东部地区(11个)。通过对所选案例的分配模式、村集体结构、领导者类型以及分配效益等变量进行测量分析(包括笔者实地考察的案例21),归纳整理为表2。
表2 土地征收补偿分配案例

四、案例初步比较分析
为对案例比较的清晰起见,本文借鉴了QCA的变量赋值方式对变量进行简化赋值。首先,我们将土地征收补偿分配模式和村集体结构视为条件变量,被征地农民的分配效益设为结果变量,根据案例中的描述和变量的隶属程度,借鉴了模糊集数值进行划分。其次,对土地征收补偿分配模式和村集体结构进行二等分,根据村集体对补偿分配的控制程度分别对土地征收补偿分配模式赋值0和1,村集体不控制赋值0,村集体完全控制赋值1;村集体治理结构的划分则限定在补偿分配和集体经济分配事务上,根据参与分配决定的人数多寡对村集体结构分别赋值1和0,多数人决策赋值1,少数人决策赋值0。具体赋值如下(表3)。
表3 变量的操作化定义与赋值

依据表3对表2中的案例集进行赋值。首先,剔除变量缺失的案例,在政府主导型征收安置模式中,由于村集体结构基本不发挥作用,因此记为变量缺失保留案例,以“-”表示。其次,由于结果变量由即时效益和未来增值效益构成,而案例集体资产缺乏明确数字,为此借鉴模糊集方式对即时与未来收益进行四等分,分别赋值0,0.33,0.67,1,其中0代表无效益。再对整体分配效益进行加总,得出分配效益数值的平均值约为0.857,并进一步将分配效益划分为低、中、高三个等级。划分标准为:平均值±0.2范围内为“中”分配效益,低于“中”分配效益的为“低”分配效益,反之为“高”分配效益,形成案例效益表(表4)。
表4 案例效益表


表4中的前5个案例是外部权威介入型(A1),即地方政府直接将土地征收补偿款给付到个人,或作为被征地农民个人的社保资金给付到个人。这种情况下征收分配效益从低到高都有,中分配效益占比最高(3个),低分配效益和高分配效益各1个。案例6-21是村集体和企业主导分配,包括一次性分配和保留村集体资产两种形式。受到村庄治理结构影响其收益差异分布大,假设2成立。但9个民主型村集体结构(B1)的村庄,全是中-高分配效益,没有一例是低分配效益,假设2.3成立。但9个民主型分配村庄中,保留集体资产的有4个,可见,当农民自我决策时,并不一定选择“吃光分光”,而是会根据法律和具体情况选择是否保留,故假设2.2并不成立。6个权威型村集体结构(B2)的村庄,5个都是低分配效益,只有案例21是高分配效益,假设2.4成立。总之,民主型治理村庄分配效益最高,政府主导型也普遍高于权威型治理村庄。因此,假设1有条件成立,即与权威型治理村庄相比,政府主导型和民主型村庄更为公平,效益更好。这些结论是通过对案例数据进行对比而来,但不同模式之间差异的原因何在?造成民主型村集体和权威型村集体之间以及内部差异的原因何在?这些分配模式是如何起作用的?同时,假设2.1涉及了外部博弈,难以从表4直接观察,也需要进一步分析。
五、征地补偿中的效益分配模式及其机制分析
(一)不同分配模式的效果分析
1.政府主导型征收安置模式(A1)
政府主导型征收安置模式,主要表现形式有以下两种:(1)政府直接将部分补偿款打进被征地农民个人社保基金账户,剩余部分给村集体或个人;(2)政府将全部补偿款支付给个人。具体支付方式也有两种:一是一次性全部支付,如案例5山东滨州市阳信县临河魏村的土地征收补偿是由乡财政按照被征地农民被征占的耕地亩数,直接将补偿款打入各户的农村信用社卡。案例3河南省周口市郊农村较为特殊,按照河南省的法律规定,土地补偿应由集体留下20%,但周口市郊农村村民由于对村领导不信任,强烈要求政府把包括公地征地款在内的全部款项分给农户。因此,当农民有决策权时倾向于选择即时分配,与假设2.2相符合。但另一方面,表3中民主型村集体有近一半的村庄保留了集体资产。可见,村民会根据具体情况决定是否“分光吃光”,而非一概而论。不过,政府既要防止村领导的失范行为,又要考虑农民长期生计和社会稳定,因此形成了第二种支付方式,即分年度本息支付生活费或物资。如案例2和案例4,河南省洛阳高新开发区采取了按土地的区位、未来用途进行计价的补偿方案。该方案既避免了农民担心村领导拿他们的土地款盲目投资,也使农民获得了一定的长期保障。山东省泰安开发区的土地征收补偿分配则对土地补偿费和安置补助费实行村组所有,区财政代管,专款专用,按年计息,连同本金一起形成了失地农民生活保障基金。可见,第二种支付方式以尽量兼顾长期发展为目标,但两种方式出发点都是对村领导不当行为进行约束,以满足农民公平分配的需要。
总之,政府主导型征收安置模式下,政府作为外来权威直接介入分配过程,一定程度上消除了村领导可能出现的不当行为,保证了较为公平地分配。但政府主导的方式并不能完全消除不当行为的影响,因为分配的实际过程仍然需要借手集体。如安徽省合肥市Y县(案例1)。Y县的土地征收补偿分配采取将70%的土地补偿费转入被征地农民养老保障基金财政专户,剩余30%支付给村集体,其使用管理由乡镇人民政府、开发园区管委会负责监督。看似从发放补偿给被征地农民到村集体后续的使用管理都由地方政府主导,保证了分配公平性,但实际上,户口认定、房屋测量、人口安置、住房分配等工作仍需由村领导会同乡镇政府协同进行。有的村领导乘机骗取了拆迁奖励、搬家费、安置过渡费和安置房屋,甚至成为“房叔”。这是5个政府主导型案例中唯一一个低分配效益的案例,其实质仍是村集体结构的影响。
2.村集体主导型集体资产管理模式(A2)
村集体主导型集体资产管理模式,即政府将补偿给付集体,由村集体自行决定使用分配方案。这一模式下,如果村集体结构民主,或者领导贤能,被征地农民能获得较公平的即时分配,也能产生未来的规模效应。但如果领导专制,贪污腐败,被征地农民的利益则会受损。这一分配模式的案例最多,有13个,被征地农民的分配效益分布从低到高。
(1)内外之争:初次分配中的村集体力量
江西省南昌市A村(案例12)被征用的土地大多用于建立高校新校区,高校购买金额为3.8万元/亩,但对A村农民的补偿只有1.4万元/亩。由于对土地补偿的不满,A村村民推选村里有威望的11人组成谈判委员会与拆迁办周旋,经过多次争取后,A村的补偿金额也提高到1.6万元/亩。就此案例分析,假设2.1成立。
(2)内部分配中的高分配效益:贤能型领导
村集体分配共有13个案例(案例9-21),其中民主型村集体占7个,权威型村集体案例5个,1个缺失(案例19)。前者中1个是高分配效益(案例9),6个中分配效益。案例9是上海市九星村,该村由1994年人均年收入不足3000元发展成明星村,有赖于以吴恩福为村支书的贤能型领导者带领集体企业发展。由于该村保持了一定的民主治理结构,在前期补偿分配、股权设定和分红方案都会经由集体决策。2009年九星村成立了上海九星社区股份合作社,建立九星综合市场,1998年至2015年发放村民福利累计达34872.9万元,80%的经商户在九星市场积累起了可观的财富。
权威型村集体的5个案例中,只有笔者调查的案例21是高分配效益,其余是低分配效益。案例21中的青岛市S社区拆迁较早,与案例20 (X村)处于同一政策覆盖范围,但结果相反。当时青岛市政府对此片区进行连片开发征收土地,并将征收补偿款全部交给村集体分配。在该村党支部书记带领下,村成立了建筑股份有限公司等多家公司,集体资产运营获得颇丰。从2004年开始为每位股民发放生活补贴,目前每月2500元。该村还新建了新型城市居住社区,打造“一刻钟便民生活圈”,达到了“三季有花、四季常绿”的宜居标准。2020年社区集体收入达到9800万元,人均年收入8.8万元。S社区取得的成就很大程度上依赖于一个贤能的村党支部书记。
可见,在村集体主导集体资产管理模式中,高分配效益都来源于贤能型领导,无论村治理结构如何,拥有贤能型领导者的村庄农民均能获得高分配效益。但村集体治理结构仍然具有重要作用。民主型村集体保证了中等分配效益,而权威型村集体如无贤能型领导者,则是低分配效益。
(3)内部分配中的低效益分配:权威型村集体中的失范型领导
权威型村集体分配中的5个案例中,除上面分析的案例21以外,都是低分配效益,这是失范型领导者缺乏约束造成的。如山东省青岛市黄岛区X村(案例20)在整个土地征收过程中,X村村委在形式上通过党员大会确定给农户的补偿金和留在村委会的数额。被征地农民被置于土地征收程序之外,仅仅是签字后把土地交出去,领取较少的补偿金。后续引发了较大的问题。
案例20和21清晰地展现了权威型治理村庄下领导者的影响机制。案例21的分配过程和结果均较案例20公开透明,但原因并非受到村集体治理结构的约束,而是领导人自我道德的约束。村党支部书记说,“我母亲从小告诉我说,不该我们的,一分都不能多拿,不能让人指着脊梁骨。”访谈时当地政府干部亦说,领导者的品德是核心。当时那一批村,像案例21这种是极少数,多数是问题村。从征地始,上访就不断,后续社区管理问题也比较多。“村领导素质不同,有些人做事比较过分,可村自治,你还没有办法”。因此,他们认为这种完全交由村集体负责分配的方式要特别谨慎。可见,如无治理结构的约束,集体决策往往会演化成少数人的腐败行为。
3.企业主导型开发建设模式(A3)
企业主导型开发建设模式,一般是由政府统一征地,引进企业进行联合开发,盈利按土地使用权入股的股份分配。在这一模式下的分配机制与效益与模式2相类。且如果村领导缺乏约束,更有可能与开发商勾结,损害村民利益。
(1)内部分配中的中高分配效益:民主型村集体
企业主导型分配中民主型村集体2个,分别是中分配效益与高分配效益。如高分配效益的杭州三叉社区(案例6)利用了当地征地政策,社区干部和村民代表协商决定合作开发留用地项目,先后开发建设6个商业项目,经济效益显著,仅2012年的年租金就超过1.2亿元。稳定的收入来源使集体经济组织在分红之外,对农户的住房、教育和就业等方面给予了支持。
(2)内部分配中的低分配效益:失范型领导
企业主导型土地征收方式中低分配效益的案例是广东省广州市冼村(案例8)。该村位于广州新中轴线上,因寸土寸金曾被誉为“钻石村”。但是,冼村班子成员利用职务便利,在国有土地管理、开发以及经营过程中谋取利益。村集体内部被村领导打造成“一言堂”“家庭会”,完全架空了民主决策机制。这使得村集体内部村领导“富可敌国”,而村民却收入甚微。
总结上述分析,可以发现领导者特征是后两种分配模式中的关键。拥有贤能型领导者的村能够进行较为公平的分配,并对集体留用部分进行有效运营,使被征地农民获得较高的征地补偿份额,从而形成高分配效益。因此,假设3成立。不过,村治理结构也发挥了关键作用。所有民主型治理村中,没有一例为低分配效益。相反,权威型村集体高度依赖于贤能型领导者,除了贤能型领导者领导的村之外,均为低分配效益。因此,政府介入并不失为一种避免农民普遍利益受损的有效方式。为展示这三种要素在分配过程中的机制,结合表4和前述分析,形成表5。
表5 被征地农民的土地征收补偿分配的影响因素及分配效益

(二)分配效益的机制分析
从表5中可以发现土地征收补偿分配效益最终结果受分配模式、村集体结构和领导者特征的交互影响。对其进行整合,可形成机制分析图(图1)。
图1 被征地农民补偿效益模型

(A指土地征收补偿分配模式;B指的是村集体结构;C指的是分配效益;g=good为中高分配效益,b=bad为低分配效益;L指的是领导者特征(L为贤能型领导者、-L为失范型领导者);“+”表示“或”,“*”表示“且”。通过图1可以总结得出被征地农民的分配效益有以下四种结果:C1 (CA11)、C2 (CB11+CB12)、C3 (CB2g1+CB2g2)、C4 (CB2b1+CB2b2),其效益大小分别为中分配效益、中分配效益-高分配效益、高分配效益、低分配效益,并有四种机制路径:A1—C1;(A2+A3)*B1—C2;(A2+A3)*B2*L—C3;(A2+A3)*B2*(-L)—C4。也即是说,政府分配模式导致C1(中分配效益),村集体和企业分配模式与民主型村集体结构结合,会导致C2(中分配效益-高分配效益),而村集体与企业主导型分配模式与权威型村集体结构结合,则受领导者特征(L)影响,在这种情况下,贤能型领导者(L)一方为高分配效益C3,失范型领导者(-L)一方则出现低分配效益C4。)
六、集体经济与村治理结构:结论与讨论
我国农村土地征收补偿分配环节涉及两个博弈:一是外部博弈,即村集体(农民)和地方政府之间的博弈,这涉及土地征收补偿整体总额;二是内部博弈,即村集体和被征地农民之间的博弈。在第一个博弈中,政府占主导地位,但如果村集体能力强,村集体有可能在与政府谈判中获得更多的份额。由于个体谈判能力弱,领导个体易被说服或收买,因此拥有民主型内部治理的村更易形成合力进行施压,在地利共享中获得更多份额。如前述案例12。从这个意义上,假设1成立。村集体谈判的结果也与地方政府财政状况有关。财政情况较好的地方政府更有可能让渡更多的份额。我国农村土地征收补偿分配环节涉及的第二个博弈是内部博弈,这一博弈更难解决。由于村委会作为正式化的组织体系拥有合法决策地位,极易形成少数人对集体的取代,造成内部分配不公。这是一些地方制定外部制度约束领导者行为的原因。如山西省对村集体土地补偿款分配作出了明确限制,规定80%的土地征收补偿款必须发放给被征地农民。对于集体留用的20%也需受当地地方政府指导,以保证农民的利益。再如,江苏、浙江等地实行“土地与资金双集中”的政策,建立“强村公司”规范企业制度。但是,这种模式易将村内部矛盾转移给政府的可能。同时,从案例看,其收益并未优于民主型治理村庄。相对来说,无论村集体结构如何,贤能型领导者的村在所有分配模式中的分配效益最高,这类村既能进行公平的即时分配,又能通过集体经营为农民谋得持续的分红效益,是最理想的类型。但领导者的个人特征是不可控的,且远期收益要受到市场等多方面影响。笔者在这里假设了贤能型领导者不仅贤,且能顺应市场,拥有运营集体资产的能力。在现实生活中,这种领导者是可遇不可求的。如案例21虽然拥有一个贤能型领导,但集体资产也一度面临困境,最后是政府以政府工程的形式支持了S社区集体经济的大发展。从避免最坏的结果来看,对村治理结构进行制度化建设是最为可取的。民主型村至少为农民提供中分配以上的效益,多数决策也不易引发集体上访等群体性事件。
本研究以农民个体的征地补偿分配效益为因变量,探讨了对其的关键影响因素,发现了四种作用机制。这一研究补充了现有相关研究中的不足,为农村集体经济发展也提供了启发。我国农村存在大量的集体资产,集体经济可持续发展和公平分配可为乡村公共物品供给和有效治理提供物质保障。党的十九大指出,发展壮大村集体经济是强农业、美农村、富农民的重要举措,是实现乡村振兴的必由之路。如何从制度层面保障我国农村集体经济可持续发展,为农民和乡村发展提供公平有效的支持是现实对理论提出的要求。本文的考察证明,集体经济的良性发展高度依赖村集体治理结构和领导者个人特征。因此,既要持续地对村领导进行能力和政治品德教育,又要加强村治理的全过程民主建设,推进村级公共物品的可持续治理。
需要指出的是,本文案例主要来源于二手资料。本文的假设验证也仅是对21个案例简单的量化对比,其有效性有待进一步验证。此外,民主型治理与权威型治理是我们进行了概括性划分,其依据主要来源于文献中补偿款分配时村民的参与程度,而未将其扩展到村日常治理结构。但这可能恰好提供了一条村民主治理的现实路径。村民主型治理建设涉及领导人产生方式、日常管理、村民参与、监督等多个环节。村老龄化、空心化日益突出的情况,对自治选举等全环节村民主治理构成了新挑战。本文研究说明,民主型治理可以以事项为起点,即在涉及农民全体的重大事项时,设计民主参与监督触发机制。从村集体公共物品治理有效性出发,这一设计可以分成几个层次,第一,地方政府应建立制度规范,加强对村治理的外部规范和监督。第二,在村内部,从公共事项着手,确立民主决策与监督事项规定,形成内部规范约束和公开透明的监督机制,约束少数人对重大事项的专断权。第三,进一步加强思想品德建设,引进乡贤等民间人士,建立政府-乡贤-村领导-村民等多层次的信息沟通与反馈渠道,以发现培养贤能领导者,同时充分发挥监督约束作用。
编辑审定:陈越鹏 周崇聪 李达