杨璐璐,中国矿业大学(北京)教授,博士生导师,从事共同富裕和农村经济发展,土地市场和土地政策研究;王航航,中国矿业大学(北京)共同富裕研究院。
基金项目:农业农村部软科学研究项目:农村宅基地制度改革试点县改革情况跟踪研究;中国矿业大学(北京)社科专项项目(2020SKWF02)。
本文原刊于《西北农林科技大学学报(社会科学版)》2022年第3期,注释已略,如需引用请核对期刊原文;仅限学术交流用途,如有侵权请联系后台予以删除。
摘要:在“三权分置”框架下的新一轮宅基地制度改革,探索盘活利用农村闲置宅基地和闲置住宅发展乡村产业的途径,探索退出宅基地统筹利用政策,为乡村振兴提供土地要素。本研究以天津、重庆两个直辖市七个典型试点村为研究对象,基于ECIRM理论构建分析框架,对“原址投资开发”“集中规划开发”“集体统一经营或管理”“整村出租流转”“集体经营性建设用地入市打通”等五种助推产业发展的宅基地整治盘活模式进行比较分析,总结五种模式在土地市场化利用或退出宅基地统筹利用方式的优势特点和适用的产业类型上的经验逻辑及不同产业主导区域和不同地区的宅基地整治盘活模式选择策略。实践中宅基地整治盘活不同程度面临发展难题亟待解决,例如资金、退出意愿、产权认定、规划、流转等问题,在改革推进中需要注重科学制定村庄规划;稳定宅基地使用权,保障投资主体土地权益;鼓励农房转让、租赁、入股等方式参与产业用地供给;构建土地整理激励机制;完善乡村发展用地保障机制。
关键词:乡村产业发展;宅基地整治盘活;乡村振兴;产业兴旺
产业是发展的根基,推进产业兴旺是实施乡村振兴战略的首要任务。产业兴旺的基础是产业用地的供给,而各地发展现代化农业二三产业融合、乡村新产业、富民新业态和实施人居环境整治时,遇到的突出问题是用地难题。由于建设用地指标获取困难、土地获取成本高昂、土地用途管制、乡村规划不符合实际等困境,产业发展缺乏土地要素供给。农村闲置宅基地如何盘活利用?如何理顺产权关系,建立市场机制、利用机制,优化管理机制?这不仅是新一轮“宅改”的内容,而且也正在实践中积极探索。需要在充分了解和尊重中国乡村现实的基础上,总结规律、提炼经验、分类提供借鉴意义,助推全国的宅基地制度改革试点和地方乡村产业发展实践。
一、引言
2020年6月,习近平总书记主持全面深化改革委员会第十四次会议,审议通过了《深化农村宅基地制度改革试点方案》,全国104个县(市、区)和3个设区市被纳入新一轮农村宅基地制度改革试点,提到“探索盘活利用农村闲置宅基地和闲置住宅发展乡村产业的途径”,包括宅基地使用权流转方式、产业类型、盘活利用方式、管理政策和支持政策。各地利用新一轮改革的契机,将盘活闲置宅基地与乡村产业发展挂钩,对退出宅基地开展整治,通过就地再利用、调整再利用、城乡建设用地增减挂钩等方式支持农家乐、休闲农业、乡村旅游、餐饮民宿、文化体验、电子商务、农业产品加工等乡村二、三产业发展,在盘活闲置宅基地发展乡村产业的途径上形成不同的实践模式,力图突破产业发展土地要素供给瓶颈。
围绕如何盘活和整治闲置宅基地,学术界进行了广泛的调研和讨论,提出私权观念、乡土情结等乡村社会特征;宅基地产权不完整、流转主体受限等制度因素;因家庭资源禀赋不佳、政策认知缺乏,风险预期较高导致的较低农民退地意愿;缺乏产业带动、资金保障致政策落实不力等是宅基地盘活利用的主要阻碍。对于如何构建宅基地盘活的机制,学者们总结了各地的实践做法,提出了搭建互联网出租平台、按照一定时序渐进式盘活、“增减挂”复垦整理、“地房”入股联营等路径。
各地在实践中创新出了新的模式,主要有宅基地退出下的宅基地换房、收储、市场化交易等模式;宅基地流转下的村集体经济组织内部转让、外部转让、自由租赁转让、地方政府主导转让等模式;宅基地置换下的置换货币、置换宅基地、置换小产权房、置换商品房等模式。在对不同整治模式进行比较分析时,学者们认为作用主体、农民分化类型、村庄功能转型方向、地区经济发展情况等不同会影响宅基地整治盘活利用模式的选择和成效,并主要从农民意愿、福利,市场可操作性,可复制性等方面判断最佳模式。在样本的选择上,学者们多选择某单一地区范围内不同村庄作为研究对象,缺乏跨区域的全国性样本收集和比较,在研究方法上多采用描述分析,缺少理论支撑。本文根据对全国宅基地制度改革的广泛深度调研,选择东部和西部宅基地产业发展关联紧密的村庄样本,运用ECIRM模型从资源禀赋、产业基础、运行主体、资本供给、管理机制、整治成效、发展困境等角度对宅基地盘活整治模式进行归纳和跨区域分类比较研究,为宅基地整治与产业发展的联动提供理论支撑。
二、分析框架与样本选择
(一)产业用地供给的ECIRM模型
ECIRM理论模型认为构成企业战略不可缺少的五个元素为E企业家(Entrepreneur)、C资本(Capital)、I产业(Industry)、R资源(Resource)、M管理(Management),评价和经营企业要注重提高五大要素的量级和品质,兼顾好这五个要素维度之间的功能耦合和系统协同机制。ECIRM模型主要被运用于某一类产业或经济区的发展战略研究,如刘永胜等(2010)将我国蓝色经济区看成是一个虚拟的企业,基于ECIRM模型提出建设蓝色经济区战略,有助于政府的资源整合和产业布局规划。目前较少有学者运用ECIRM模型研究供给农村产业发展用地的宅基地整治盘活模式,但该模型吸取了产业组织理论、资源基础理论、产融互动思想的核心理念,强调企业家、资本、产业、资源、管理等五要素的功能耦合和系统协同,基于此模型构建比较分析框架,有助于为不同的宅基地整治盘活模式和产业振兴方向制定对应的发展战略。
农村现代产业主要朝两个方向发展:一是产业链延伸,如建立农产品加工基地,开发农旅庄园等,走一二三产业融合发展的道路;二是功能拓展,如修建民宿、开发旅游资源、新社区商业街等。乡村产业振兴带动,产生了大量的产业用地需求,闲置宅基地盘活整治为村庄内部紧缺的增量建设用地指标提供了解决办法。盘活闲置宅基地发展乡村产业需要有明确的产业规划、资源要素分析、退出整治机制和村庄规划。整体性治理和系统性思维,是土地整治联动产业振兴的应然思路。借助ECIRM模型,构建“产业发展—宅基地整治”的ECIRM模型(如图1),将原模型中五个要素分别改进为运行主体(E)、资本供给(C)、产业基础(I)、资源(R)、管理(M)五个要素。宅基地整治中的运行主体是整个盘活整治过程中的主持者、决策者和风险承担者,主要分为政府、企业和村集体三类。资本供给元素为宅基地整治盘活中的资金来源和规模,因运行主体不同而差异明显。产业基础指研究村庄所属地区的主导发展产业,主要分为农业、工业、产业融合三种,决定了该地下一步产业振兴的方向。资源要素指发展产业所必须挖掘的优势和依靠的条件,包括优美的自然风光、丰富的人文景观、优越的地理区位、完善的基础设施等。管理要素是影响宅基地整治盘活效率的关键要素,主要包括有序的运行机制和积极的政策支持。

(二)研究区域
天津和重庆作为两个直辖市,是第二轮宅点制度改革试点省份,在第一轮宅基地制度改革中分别创新推出了“宅基地换房”和“地票”做法,具有一定的代表性和典型性。对本轮试点的全国性调研中发现,这两个直辖市在盘活利用农村闲置宅基地和住宅发展乡村产业中做了积极探索,同时,由于农村居民点布局、宅基地所有权行使主体、土地条件、种植业、民风习俗均有明显的东西特征和地域差异(见表1),在农村闲置宅基地退出方式、盘活利用方式、经营方式和产业类型方面有明显差异,且带有明显的区域性特征。

本研究在天津和重庆选择15个村庄对闲置宅基地盘活整治进行调研,从中选择与产业发展用地联系紧密且产业发展基础较好的7个村庄进行比较研究。根据村庄距离城市的距离划分为近郊农村和传统农村;根据村庄所在区(县)产业发展特点划分为工业主导区域、农业主导区域和三产融合发展区域(见表2)。7个村庄在产业基础和资源禀赋上既有相似性,又有不同点,进行比较分析,更能总结出不同特点村庄适宜的闲置宅基地发展乡村产业的模式,结论具有科学性和实用性。

三、工业主导区域的近郊农村宅基地整治盘活模式分析
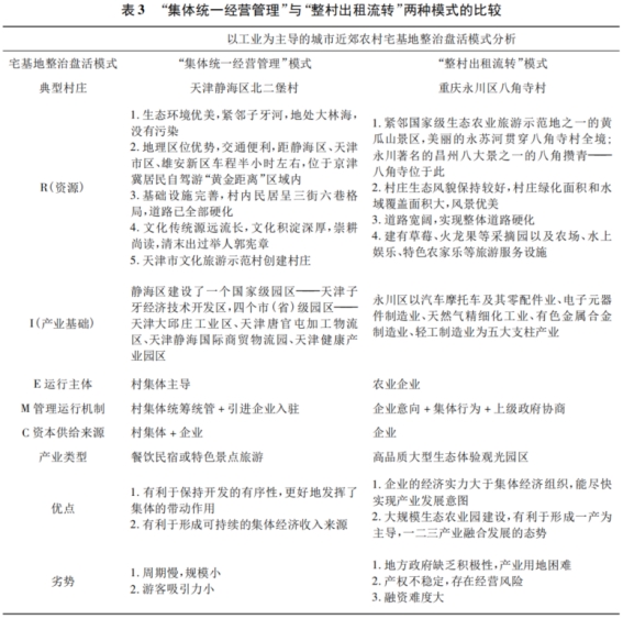
县域经济工业主导型指工业成为县域经济的支柱产业,工业产值在社会总产值中比重较高。在工业主导发展区域,优势资源向城市和工业园区集中,地方政府对农村和农业的重视程度和政策倾斜较弱,乡镇基层政府在农村发展中的创新性不足,农村和农业发展更多的依靠农业规模经营主体和集体自谋出路,区域内近郊农村较传统农区具有交通、经济带动等优势,闲置宅基地盘活利用空间较大,已经形成了盘活再利用的雏形。因此,在工业主导区域选择近郊农村进行研究。整治盘活闲置宅基地支持产业用地的做法分为“集体统一经营管理”和“整村出租流转”两种模式。
(一)宅基地整治盘活支持产业发展的事实描述
1.天津静海“集体统一经营管理”整治盘活模式
“集体统一经营或管理”模式即以村集体经济组织为开发经营主体,对属于原村集体所有使用的建设用地(村委员会、小学用地等)进行投资改建,同时征用本村闲置宅基地,农民以出租或入股的形式参与集体经营。对于集体投资以外的公司或农户自主进行的宅基地盘活开发,集体统一管理,从经营收入中按照一定比例收取管理费。
天津市静海区是工业大区,二三产业发达,农业稍欠缺,北二堡村以村集体为主导,结合危房改造和闲置宅基地整治盘活,引进康养产业,与本地生态旅游相结合,开发了餐饮、民俗等商业项目,形成了五种闲置宅基地盘活的创新模式:一是村民出租,拟定承租期15年,每5年为一租金递增阶梯,村集体通过下属企业投资运营民宿获得收益。二是村集体出租,投资商投资、运营模式,打造餐饮等项目,项目培育阶段为5年,由村集体收取租金。5年培育期后根据实际情况,在保证基本租金每年4000元的情况下,将销售金额按照村集体、投资商1∶9的比例进行分成。三是村集体、旅游公司、商户三方合作模式,以二堡食堂为代表的二堡大卖场及餐饮,村集体将闲置集体用地整修后免费提供给外来商户并负责日常管理接待、旅游公司负责对接客源、商户负责销售经营,由村集体统一收银,每周进行商户销售结算工作,村集体受益来源为商户销售总额的固定分成。四是打造“康养+养老”优势项目,村集体计划将闲置8处宅基地统筹打造成农村康养中心,探索两种运营模式:一种为村集体承租民宅,联合公司负责运营管理;另一种为村民以房入股,联合公司负责运营管理。五是打造精品商业街,将20余处民宅用于商户入驻,提供两种入驻模式:一种是村民通过村委会按照每平方米固定金额出租给商户,用于台头老街经营,在保证村民租金的前提下,村集体根据销售额的5%~20%分配收益;另一种是村民将房屋以入股的模式投入到商业街开发中,商户负责运营,村集体和村民共同根据销售额的5%~20%分配收益。
2.重庆永川“整村出租流转”整治盘活模式
“整村出租流转”模式即由村集体引导,将整个村的土地打包流转至农业企业,由企业进行土地整治,在符合用地类型和用途管制的前提下,将原址开发为“生态农业+观光旅游+三产融合”的乡村旅游园区,原村民在获得流转土地收入的基础上,到园区企业打工获得工资性收入。
八角寺村“十里荷香”项目是重庆市永川区一二三产业融合发展试点园区和4A级生态农业景区,在“农业+”的发展思路下,形成了农产品生产、加工、配送的产业链。八角寺村紧邻国家级生态农业旅游示范地黄瓜山景区,生态风貌保持较好,重庆华辰生态农业发展有限公司从2011年在此打造“十里荷香园区”,以现代农业、农产品加工业和乡村旅游发展为主,核心区有3200亩(1亩=667平方米)。八角寺村由村集体主导,将本村所有土地出租给重庆华辰生态农业发展有限公司,用于“十里荷香园区”农业项目发展。八角寺村人员外出务工比例高,宅基地闲置率问题突出,有300户宅基地需要整理,100户宅基地处于闲置状态,而仅有30户农民愿意腾退宅基地,由于地势原因,宅基地分布分散,难以在原址利用。在新一轮的国家改革政策下,企业拟通过宅基地置换或者退出的方式进一步盘活利用这些闲置宅基地发展民宿。由于民居结构空间利用不合理,而且多已破旧,改造成本比较高,将通过推平重建、村内“漂移”和集中规划的方式对宅基地进行整治再利用。产业园的建厂用地是村庄设施农业用地指标或者采取租赁的方式租用农房,在宅基地改革的契机下,探索通过入股合作的方式解决农产品加工中厂房用地问题。

(二)“集体统一经营管理”与“整村出租流转”的比较分析
在资源、产业基础方面,“集体统一经营管理”和“整村出租流转”模式在适用地区的区域条件和产业基础方面具有同质性:①生态环境良好并且具有旅游资源特色,为乡村旅游发展提供了投资空间;②交通便利,基础设施建设较好,有利于锁定目标客户群体,吸引周边城镇游客到此游玩。③近郊农民对宅基地的依附性较弱,更倾向于选择进城打工,从事工业、服务业等,退出意愿较高。④产业基础较好,投资回报率较高才能吸引城市资本投资,两个村庄所在县域都具备较好的工业基础。但是“整村出租流转”模式规模较大,一般以农业园区为形态,现代农业是园区发展的基础,对于自然环境不仅需要具备天然优质的河湖水域资源,而且要具备适宜农作物、经济作物生长的土壤条件;一二三产业融合发展,对于产业用地布局、基础设施建设相较于“集体统一经营或管理”模式有更高的要求。
运行主体方面,“集体统一经营管理”发挥的是村集体经济组织的带动作用,由村集体经济组织自主开发经营,设定发展思路,招商引资,在集体投资的带动下,农民或其他投资主体自主经营也需要纳入集体统一管理,参与收益分红。有利于开发的统一性和规范化,也可以形成可持续的集体收入来源。但是集体的“代理人”村干部经营能力有限成为产业发展的主要制约。“整村出租流转”模式中,土地开发利用的主体变为园区企业,易于发挥企业经营优势,发展大型现代生态农业园。虽然对于集体来说省时省力,但是开发收益也由企业享有。对于企业而言,对产权稳定和土地供给有更高的要求。对于地方政府而言,园区要求区域面积较大,如“十里荷香”项目除涉及八角寺村整村流转外,还涉及另外两个村,土地规划整治压力大,需要地方政府提供扶持政策。
在宅基地整治盘活的资金来源方面,“集体统一经营或管理”模式中,依赖村集体经济收入和地方扶持,而“整村出租流转”模式则基本完全来源于市场主体企业开发商,该模式涉及的项目开发时长和收益回报期都较长,投资成本较高,因此对企业开发商的资金周转和项目规划设计要求较高。
在管理机制的运行路径上,“集体统一经营或管理”模式是村集体或乡镇政府因地制宜,统筹规划,在充分尊重农民意愿的基础上,自上而下整治宅基地,发展符合乡村特点的休闲农业、乡村旅游、餐饮民宿等产业。“整村出租流转”模式是由企业资本根据市场需求和企业项目规划对获取的宅基地进行整治,为渐进式推进。两种模式中,国家“鼓励村集体和农民盘活利用闲置宅基地和闲置住宅”的政策文件都给予了村集体和农民企业较大的政策支持。
(三)现实困境
1.“集体统一经营管理”模式面临的困境
北二堡村仅处于初步探索阶段,旅游品牌不够鲜明,与周边村庄产业发展具有同质性,对游客和开发商的吸引力相对较弱。发展面临以下困境:
(1)村庄由历史形成,规划相对滞后,发展建设新增空间有限,公共服务设施、基础设施配套较为落后。
(2)受生态环境保护红线制约。生态红线和河湖蓝线限制村庄建设和旅游项目开发。村庄建设用地存量为零,导致部分村民“一户一宅”的刚需无法满足。例如,在雄安新区建设以后,白洋淀水质要保证,不允许污染,上游70千米是雄安新区,不允许新增建设用地,规划严格按照国土控制指标,其规划的建设用地没有拓展的空间。
(3)村集体经济实力薄弱,无法以回购的方式收回宅基地,宅基地退出难度大。
2.“整村出租流转”模式面临的困境
(1)农民永久退出宅基地意愿不强。园区范围内有708户,30户有宅基地退出行为。尽管宅基地保留资格权退出和永久退出的补偿额度不同,但是农民大多数还是希望能够保留资格权退出,永久退出的意愿不是很强。农民资格权的实现形式和重获机制有待进一步深入探讨。
(2)企业经营权保障缺乏。宅基地使用权承租方与农民只有合同协议,缺乏经营权证等证书的法律保障,宅基地交易流转和交易受到很大限制。宅基地流转中的证书问题等需要市、区的政策支持,才能更好的盘活农村宅基地。
(3)产权不稳定影响投资预期。农户的诚信意识有待强化,企业希望能通过合作社或者村集体进行合同签约。
(4)企业开发商难以通过使用权能抵押获取资金流转。虽然农业农村部先后提出了“两权”“三权”抵押,在此背景下,2015年重庆选定江津区、开县、酉阳县作为抵押贷款试点地区,由于宅基地抵押评估难度大,金融风险突出,以失败告终。另外,在宅基地抵押贷款中,可能会出现由于产权不清晰导致农民与银行之间的纠纷。重庆市农地抵押贷款必须附加房产等进行抵押,农业融资非常难,另外,重庆市宅基地使用权的流转年限最高为20年,城市资本下乡的风险大,积极性低,民宿发展的融资渠道有限。
四、农业主导区域的远郊农村宅基地整治盘活模式分析
县域经济农业主导型指以市场需求为导向,以农业为县域支柱产业并形成优势农产品品牌。在农业主导发展区域,经济总量上在省域内排名并不靠前,区位上距离主城区较远,但是自然环境禀赋较好,地方政府对农村和农业的重视程度和政策扶持较强,规模经营、三产融合、农业社会化服务等现代农业、现代产业基础较好,也被纳入各类农业示范单位。远郊农村经济发展水平较低,人口流出和宅基地闲置比例较高,闲置宅基地盘活潜力较大,因此,在农业主导区域选择远郊农村进行研究。盘活闲置宅基地发展乡村产业的做法分为“原址投资开发”和“集中规划开发”两种整治模式。
(一)宅基地整治盘活支持产业发展的事实描述
1.重庆梁平“原址投资开发”整治盘活模式
“原址投资开发”即在当地自然资源优势明显的情况下,由工商资本进行投资,在村民闲置的宅基地原址上进行修复和改建,发展民俗和乡村旅游的盘活模式。
重庆梁平区是传统农业区,距重庆市区3个多小时车程。猎神村在新农村建设中大部分村民已搬迁至新址,但未拆除旧房,造成闲置较多。且地处丘陵地区,闲置宅基地呈点状分散分布。该村位于重庆市梁平区竹山镇,地处明月山百里竹海景区腹地,具有得天独厚的竹林资源,所处的梁平区主要以农业主导发展,属于远郊山区农村。该村引进旅游公司,对闲置宅基地进行原址再利用,探索出“旅游公司流转经营”“部分闲置农房入股”“集体整租利用”三种具体实施方式。一是“旅游公司流转经营”,如重庆怡幽谷农林开发有限责任公司对猎神村林家院子7户2800余平方米房屋进行流转,地面建筑进行一次性补偿,将宅基地原址新建成梦溪湉园民宿体验区,村民可在其中务工或参与管理。重庆市梁平区老鹰窝旅游管理有限公司对猎神村53户9000余平方米房屋进行流转,原宅基地新建成老鹰窝民宿。由此共盘活了猎神村闲置农房11800平方米,闲置山林1000余亩。二是“部分闲置农房入股”。农户以家中部分闲置农房入股猎神居旅游服务公司,公司负责前期装修和具体经营,经营收入60%归经营闲置房屋所有者,猎神居旅游服务有限公司提取40%管理服务费。三是“集体整租利用”。如猎神村股份经济合作联合社将对新农村闲置房屋约500平米整体租用,用于土特产购买一条街打造,再转租给有经营意愿的经营主体,溢价归集体经济。
梁平区龙印村地处万石耕春景区腹地。村内耕地总面积6600亩,基本已全部流转给外来经营者,种植水稻和一些经济作物。耕地流转、经济发展改变了人地关系,大量人口外流后,龙印村约有五分之一的宅基地处于闲置状态,且分布较为分散。承包大户多自发与农户洽谈协商,承租其闲置宅基地,在原址进行翻建,将当地水稻文化、传统陶艺文化与之相结合,开发经营田园风光民宿。
2.天津蓟州“集中规划开发”整治盘活模式
“集中规划开发”模式即在村内土地利用供需矛盾较为突出的情况下,由政府主导在村内建设农民住宅小区,提高土地集约利用度,同时利用节余土地指标建设大型产业项目,保障农民居住的同时带动产业发展。
蓟州区程家庄村宅基地供需矛盾突出,一户多宅情况较多。为了节约集约利用土地,满足宅基地刚需,改善本村及周边村农民居住条件,对村庄进行统一规划开发:①本着“农用地一分不减,建设用地一分不增”的原则,统一新建农村住宅小区,农民上楼,优先面向本村急需宅基地的农户销售,对符合宅基地审批条件户,村集体予每套优惠5万元,确保农户买得起,并将宅基地制度改革与棚户区改造和中心镇建设相结合,辐射带动周边村农民自愿上楼。②推进宅基地有偿使用和自愿有偿退出。对一户多宅户、非集体经济组织成员户、外来户,分别按照每平米每年2元、6元、15元标准实行有偿使用。通过产业安置、新房置换、现金补偿等方式腾退宅基地。③统一项目规划建设,发展平原旅游。利用村内荒地和耕地,建造了500亩的人工景区发展平原旅游。统一规划民俗项目,村集体对退出的宅基地进行装修翻建,整治成高端民宿,然后承包给农户进行经营,承包费每年6万-10万元。村民也可将自家原宅基地整治后办民宿,村集体收取有偿使用费。
(二)“原址投资开发”和“集中规划开发”整治模式的比较分析
在资源、产业基础方面,“原址投资开发”模式保留了宅基地的原有布局,对于地处远郊山区,闲置宅基地分布较为零散的地区提供了一个学习探索的方向,但是这种模式对资源和产业基础要求较高,旅游资源应当较为丰富,尤其是自然资源;第一产业发展较好,农耕文化进一步带动田园旅游氛围;人地矛盾不突出,农民基本的居住可以得到满足。“集中规划开发”模式则适用于土地利用供需矛盾较为突出的区域,但是对集体能力要求较高,尤其是资金实力,需要有产业基础。
在运行主体方面,“原址投资开发”模式依赖企业开发商的资金,宅基地盘活的过程并不由村集体主导,村集体仅是一个被企业和村民较为信任的程序规范的交易平台,帮助双方进行协商。“集中规划开发”模式的运行主体则为集体和地方政府,政府为促使土地增值、满足农民居住刚需,推动宅基地整治盘活。
资本供给和管理机制方面,“原址投资开发”模式依托市场机制,由企业具体出资开发运营,由企业负责出资在原址上重建民宿和补偿退地退房的农民,基层政府监管协调,村民获得退地补偿或流转租金或入股分红。“集中规划开发”模式则依靠集体本身的经济实力和发展思路,需要在集体内部形成可持续的经营收入来源,并且有明确的产业发展规划,同时还要有集体带动发展。
(三)现实困境
1.“原址投资开发”模式的现实困境
(1)闲置宅基地、超标宅基地主动退出的意愿不高。由于地理位置优越,村民对未来土地升值的预期较高,因此宅基地退出的意愿不高。退出中,农民更多选择退出使用权,保留资格权,存在产权不稳定的隐患。
(2)农民收入有限。在现在宅基地流转中,农民倾向于选择变现快的一次性出租的方式,入股的少。农民不参与企业经营收入分配。
(3)分布较为分散的宅基地难以统筹开发利用、不能规模化发展以及旅游服务不能进一步升级。
(4)投资者的土地产权利益亟待保障。该地区政府计划为使用权承租方的企业颁发“经营权证”,明确企业的土地产权,同时增加投资经营的信贷空间。
2.“集中规划开发”模式的现实困境
(1)农民住宅小区建设资金难以形成闭环。由于建成的农民住宅小区销售有范围限制和价格限制,范围限定在本村村民和本镇刚需购房户两类;销售价格则限制为成本价。这种限制导致建设农民住宅小区的投入难以收到回报,资金难以形成闭环。
(2)村民难以支付上楼成本。村民对购房贷款较大的需求与银行对保障房紧缩放贷之间的矛盾。村民购买保障房时,手头资金少,对贷款需求比例大,但相关银行对购买保障房贷款业务却并不宽松。部分村民无力支付上楼成本。
(3)村集体经济基础薄弱,缺少资金,难以按照规定支付农民宅基地有偿退出的补偿款。当地政府表示因缺乏资金支持,村民若选择退地换现金,补偿款则较难实现,村民只能选择通过宅基地置换楼房方式获得退地补偿。同时部分村民仍然存在信誉不可保障或不愿意退地的情况。

五、产业融合发展型农村宅基地整治盘活模式分析
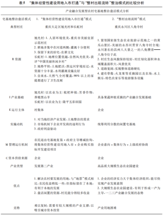
产业融合发展型指县域经济由多种因素共同作用下发展起来,在长期的发展中,第二产业比重上升,第三产业跨越性发展,第二三产业就业人数较多,对县域经济产业竞争力影响较大。分为“集体经营性建设用地入市打通”和“整村出租流转”两种整治模式。
(一)宅基地整治盘活支持产业发展的事实描述
1.重庆大足“集体经营性建设用地入市打通”的整治盘活模式
“集体经营性建设用地入市打通”模式即由政府主导,将零散的宅基地退出复垦后,建设用地指标在本村镇内“漂移”,通过集体经营性建设用地入市程序,满足村镇内工业或旅游业的项目用地需求。
重庆市大足区高升镇旭光村,将村内大部分农地(6000多亩)流转给企业,种植玫瑰、迷迭香等香料作物,打造芳香基地,发展芳香产业,实现农旅结合。建设四季香海芳香生产中心(化妆品厂),占用地块本属于一般耕地,村集体通过宅基地复垦,指标“漂移”,以集体经营性建设用地入市获得产业用地。审批建设经历了五个程序步骤:一是开发商业主提出需求;二是召开村民大会投票同意;三是由规自局批准性质转变、上市挂牌;四是开发商业主购买指标;五是向该中心颁发集体经营性建设用地的两证合一不动产权证书,年限为40年。
重庆市大足区拾万镇长虹村,打造了13.34万平方米的“五彩稻田”带动乡村旅游,实现了一三产业融合发展。村内计划建有袁隆平科研中心,打造产学研游一体化发展,同时分布了一些工业企业。这些产业用地主要通过打通集体经营性建设用地入市的方式供给,入市年限由规划和自然资源局审批,参照国家建设用地的年限,具体根据用地性质不同分为40年或50年。主要有两个供给方式:一是就地入市,对符合规划、依法取得的存量农村集体经营性建设用地,具备开发建设所需要的基础设施等条件、明确在本村直接使用的,采取协议、招标、拍卖或者挂牌等方式直接入市。如将20世纪80年代的废旧玻璃厂所占的集体经营性建设用地,重新引进企业盘活,入市挂牌,产生收益50多万元,村集体没有自留,全部一次性分给农民,收益分配原则为村民商议后制定的“三分两不分”原则。二是集中入市,将村庄内零星、分散的集体经营性建设用地和宅基地,“漂移”到本区范围内的产业集中区入市。原宅基地永久退出复垦,退出中村民放弃资格权,可获得两份货币补偿,即退地、地上经济作物补偿。复垦委托第三方公司进行,复垦费由规划和自然资源局支付。宅基地退出后复垦的指标留在村内,用于占补平衡,发展乡村旅游用地。如袁隆平科研中心、研学用地原址是一般农田,来自于十几户进城村民的宅基地退出复垦产生的指标。
2.重庆永川“整村出租流转”整治盘活模式
前文将重庆市永川区八角寺村的十里荷香项目作为“整村出租流转”模式,已重点介绍,同时十里荷香项目作为生态农业园,也是永川一二三产业融合发展试点园区。与大足区“集体经营性建设用地入市打通”模式相比,该村土地整治模式不涉及土地所有制性质和用地类型的改变,由企业基于旅游园区整体规划,进行统一利用,但是基于国土空间管制和农转非的严格审批,基本是原址利用,农转非没有走集体经营性建设用地入市道路,产业用地困难是十里荷香项目面临的首要难题。
(二)“集体经营性建设用地入市打通”与“整村出租流转”整治模式的比较
在资源、产业基础方面,两种模式均是依靠一产为基础的产业融合发展,对产业发展前景和成熟程度要求较高,进而对地区的自然生态环境、基础设施和交通便捷性要求较高,以便引进工厂技术,吸引游客,加快产业融合发展。
在运行主体方面,“整村出租流转”模式的运行主体为企业,而“集体经营性建设用地入市打通”模式则采取了集体主导的运行方式,或者相较于前者,由地方政府和集体进行土地整治,解决了土地转用、审批中的问题,产业用地供给带有地方主导色彩,更容易实现。
在资本供给、管理机制方面,两种模式都依赖城市资本、企业资金,但是管理机制有所不同。“集体经营性建设用地入市打通”模式走的是“事前整治”,依靠集体规划设计,将闲置宅基地复垦,通过村内增减挂钩的“漂移”后入市,形成集体资产收益。农民可以获得退出收益和入市收益。“整村出租流转”走的是“事后整治”,集体只负责协调企业和农民之间的土地流转,宅基地整治和产业用地供给由承租的企业自主完成,企业整治获批的难度较大,而且农民仅获得土地流转收入和退出补偿。
(三)发展困境
1.“集体经营性建设用地入市打通”模式的发展困境
(1)该入市方式受村情产业因素影响,难以大范围在其他镇村推行。需要有较大规模的产业支撑,以吸引城市资本投资。
(2)需要由腾退资金支持。村内还存在尚待进一步盘活的宅基地,主要由于村内缺乏产业引导,缺少宅基地腾退补偿资金,大量闲置宅基地尚未盘活,旭光村村内收集到204户农民具有退出意愿,但缺乏补偿农民让其退出的资金。
(3)闲置的动态性。随着村民进城越来越多,新的闲置地也会继续出现。但是村内规划、产业引导、产业建设是有时间和规划边界的。
(4)与宅基地退地复垦相结合,在这个过程中可能会出现复垦后的农地实际不能耕种或种植效益差、农民退地进城失败后没有退路、实际可盘活的闲置宅基地空间有限等问题。
2.“整村出租流转”模式的发展困境
土地问题是当前园区发展所面临的最大难题。(1)适合种植业发展的地区被留作城镇发展用地。之前为了配合城镇化发展,农村的建设用地指标被严重压缩,通过占补平衡使“基本农田上山”,包括一些坡度在40度—50度的山坡,都已经成为了基本农田,形成了“坡尖上都是基本农田”的现实状况,大大限制了依山而建的农旅结合型新型农业经营主体的发展旅游观光的用地和布局。
(2)打通利用集体经营性建设用地入市难。企业与集体打交道有难度;另外,政府在集体经营性建设用地入市中没有盈利点,没有很高的积极性;闲置的宅基地分散,虽然可以“漂移”集中在一起,但在规划与伟德国际1946门的口径中,以村庄规划中基本农田不可以调整为由不予批准。
(3)指标管制脱离实际。之前规划与伟德国际1946门的村庄规划编制流于形式,村庄规划与村庄实际情况存在偏差,部分破旧宅基地也被划分为基本农田,现在盘活整治为商业街面临不符合规划和用地性质的矛盾,受限于指标管制,一些闲置用地虽无人开发却难以盘活利用,造成产业发展用地困难。
(4)用地成本高。当前园区土地流转的价格按照水稻的市值折合800元/亩,将土地成本全部加在新型经营主体上,盈利空间较小,而且会存在农民因为流转价格扯皮的现象。

六、盘活闲置农村宅基地发展乡村产业的经验逻辑与路径选择
从七个试点村盘活闲置宅基地支持产业用地的实践中,总结出的“原址投资开发”“集中规划开发”“集体统一经营或管理”“整村出租流转”“集体经营性建设用地入市打通”五种整治盘活模式,对于盘活闲置农村宅基地、推动乡村产业振兴都能起到较好的效果。闲置宅基地成为支持乡村产业发展的重要用地来源,产业发展进一步加速带动了闲置宅基地的盘活再利用。结合“农村产业用地的ECIRM”分析框架对五种模式的适用条件、运行机制、优点和劣势的分析,进一步总结闲置宅基地支持乡村产业发展的经验规律。具体模式的运用,应该结合区域产业特点、资源禀赋、政策环境相机抉择。
(一)盘活闲置农村宅基地发展乡村产业的经验逻辑
1.“集体统一经营管理”模式有利于形成土地多样化的市场利用方式,易形成可持续的集体收入来源,适用于发展餐饮民宿和特色旅游“集体统一经营管理”模式是以集体为主导,集体与农户共同开发的经营方式,适用条件体现为:①集体经济组织可以通过公平的市场方式获得闲置宅基地的使用权。②集体经济组织成员愿意通过出租、入股、合作等方式参与集体产业发展规划。③对集体经济组织代理人,即村干部的发展思路、经营水平有较高的要求。④本地具有规模性开发的愿望及旅游资源特色。⑤入股、合作及物业管理方式中,要对集体与投资企业的收益分配进行合理的设计,保障投资吸引与可持续性的统一。⑥集体性收入有前期基础,基础设施条件有一定要求。⑦适用于发展小型餐饮民宿和特色旅游。
2.“集中规划开发”模式有利于形成退出宅基地统筹利用方式,易缓解土地供给矛盾,适用于较大型统一规划建设的文化类旅游项目“集中规划开发”模式是以集体为主导,退出宅基地有序开展整治的经营模式,适用条件体现为:①土地利用供需矛盾较为突出,居住性刚需无法解决。②集体“代理人”愿意做事、有想法、敢干。③集体层面有明确的产业规划和村庄规划。④对村庄本身的资源禀赋要求并不高,可以通过人工景区和文创建设进行打造,但是要有可开发的历史文化资源。⑤对集体前期的经济实力和发展思路有较高的要求。⑥集体内部成员退出再开发的意愿较为统一。⑦适用于发展统一规划建设的大型项目。
3.“整村出租流转”模式有利于形成退出宅基地调整再利用方式,易于发挥社会资本经营优势,适用于高品质大型生态体验观光园区“整村出租流转”模式是以土地流转为基础,由企业主导土地整治和产业开发的经营模式,适用条件体现为:①自然环境优越,农业土地条件较好。②基础设施建设和产业用地布局条件较好。③企业资金雄厚,有产业长期发展规划。④宅基地使用权产权稳定,土地金融市场较为成熟,用地成本不高。⑤在符合规划和用途管制情况下,用地政策较为宽松,宅基地盘活的地方扶持政策到位。⑥农民永久退出宅基地意愿较强。⑦适用于本地优势农业明确,且在此基础上产业融合发展高品质大规模生态农业园。
4.“原址投资开发”模式有利于形成退出宅基地就地再利用方式,易解决点状供地瓶颈,适用于小型沉浸式田园(自然)风光民宿“原址投资开发”模式是在点状供地基础上,由企业直接投资产生产业效应的经营模式,适用条件体现为:①自然旅游资源特别好,农耕文化和田园静雅特点突出。②传统农区,第一产业发展较好。③社会资本投资经营水平较高。④闲置宅基地、超标宅基地主动退出的意愿较高。⑤投资者的产权稳定、投资预期较好。⑥营销方式效益高。⑦适用于发展小型沉浸式田园(自然)风光民宿。
5.“集体经营性建设用地入市打通”模式,有利于形成退出宅基地增减挂钩利用方式,易于解决产业用地供给难题,适用于发展第二产业“集体经营性建设用地入市打通”模式是以集体主导的土地整治和指标交易为基础,土地入市和企业开发联动的经营模式,适用条件体现为:①对村情产业发展前景和成熟程度要求较高,需要有较大规模的产业支撑,以吸引城市资本投资。②自然生态环境、基础设施和交通便捷性要求较高,以便引进工厂技术,吸引游客。③村级腾退资金充裕,规划可行落地。④宅基地复垦补偿和验收机制成熟。⑤较为成熟的土地交易市场。⑥地方政府对产业发展和用地转用审批政策宽松。⑦适用于村镇内工业或旅游业的项目。
(二)不同产业主导区域的宅基地整治盘活模式选择策略
1.农业主导区域的远郊农村应当延伸产业链,打造农旅融合的乡村田园风光旅游产品农业主导区域的远郊农村具有较为优越的自然资源禀赋,可以与较发达的一产基础相得益彰,应当充分挖掘自身自然地理资源和历史文化资源,延伸产业链,打造农旅融合的乡村田园风光旅游产品,将较为分散、破旧衰败的宅基地开发成精品民宿,留住较远区域的游客;若村内土地利用供需矛盾较为突出,可在充分调查农民意愿后,在农民同意的情况下让农民上楼,集约利用土地,留出建设用地指标,拓展当地旅游服务功能。在开发投资较大的风险下,政府应给予企业资本有力的政策支持,给予农民合理及时的补偿,促进三者密切合作,推动管理机制顺利运行。
2.工业主导区域的近郊农村应当激发村干部即运行主体的活力,尝试选择集体推动的宅基地整治盘活模式工业主导区域的近郊农村具有便捷发达的交通优势和较好的产业基础,应当激发村干部即运行主体的活力,尝试选择集体推动的宅基地整治盘活模式,在充分调研市场后,选择适合的产业开发方向,发挥带头作用和凝聚力,逐渐实现规模化产业集聚,形成品牌效应,利用独特性吸引更多的投资商和游客,发展壮大村集体经济,从而减少交易费用,提升宅改后的农民福利。上级政府应当给予基层村干部政策支持和激励,如拨发专项资金、增加专业培训,联系筹办招商引资洽谈会等。
3.产业融合发展型农村应当充分利用已有的产业基础,与入市相结合盘活闲置宅基地空间产业融合发展型农村相较其他类型农村,已具备了较为发达的产业基础和较完善的基础设施建设,在吸引城市资本投资上有较大的优势,应当充分利用已有的产业基础,与入市相结合盘活闲置宅基地空间,拓展产业发展资金来源,促进区域内资源协调利用,加快构建旅游经济、文化体育全产业链,促进农工商文旅体融合发展。政府在此管理运行过程中,一方面应当严格监管,落实最严格的耕地保护制度、节约用地制度和生态环境保护制度;一方面应切实保护处于最弱势的农民的利益,提前预案农民退地进城失败后没有退路等问题风险。
(三)不同地区的宅基地整治盘活模式选择对策
不同的宅基地整治盘活模式能够激活不同的宅基地属性,形成不同的乡村振兴路径,同时也受制于不同的约束条件。因此,不同地区可对照自身情况差异化选择宅基地整治盘活模式及对策。
1.经济产业较发达,农民素质较高的东南地区可选择“集体统一经营或管理”和“原址投资开发”模式经济产业比较发达,基础建设较完善,农民素质较高的东南地区可以选择“集体经营性建设用地入市打通”模式,将宅基地整治盘活利用与入市相结合,促进土地集约节约利用,同时这些地区农民外出打工出路较多,反悔以及没有退路的情况较少,产业项目发展前景也较好,但该模式中,政府应当进一步提高农民退地补偿标准;或可选择“集体统一经营或管理”模式,以集体力量带动整村发展,形成集聚效应,政府应当加大宅基地整治盘活宣传,更加注重基层治理,积极动员基层干部。
2.城市近郊,乡村人口外流突出的中西部地区可选择“整村出租流转”模式城市近郊,乡村人口外流突出的中西部地区可以选择“整村出租流转”模式,在不改变耕地和宅基地性质的情况下,重新翻修利用原址,在发展当地经济、带动就业的同时也可改善提升村容村貌。但该模式中,政府应当为宅基地使用权流转的承租方企业颁发适宜的经营权证书或使用权证书,实现企业方的宅基地使用权能,如抵押贷款等,既吸引更多的企业资本,也帮助企业稳固资金链,防止产业项目中断,厂房土地再次陷入闲置荒芜。
3.居民点较分散,小农经济较为发达的西北地区可以根据资源禀赋条件选择“原址投资开发”模式居民点比较分散,小农经济较为发达的西北地区可以根据资源禀赋条件选择“原址投资开发”模式,先通过宅基地整治利用修建特色民宿,打造悠居田园招牌吸引游客,再通过自然资源、民俗特产留住游客。但该模式前期开发可能缺少资金,因此政府应当提前做好符合实际的乡村规划,同时为引进城市资本大力提供政策支持。
4.村内土地利用供需矛盾较为突出的地区可以选择“集中规划开发”模式村内土地利用供需矛盾较为突出的地区可以选择“集中规划开发”模式,但该模式中,政府不能只考虑地区发展和经济利益而急于求成,违背农民意愿,强迫农民上楼,应当通过召开村民大会,多次走访调研,摸清农民的真实想法和补偿意愿倾向,以形成切实提高农民福利的宅基地退出机制和合理的退地补偿标准。

七、结语
无论选择哪种乡村产业发展模式,宅基地盘活利用和退出宅基地统筹利用是产业发展的前提和核心内容,不同的土地利用方式决定了乡村产业发展的模式选择。《深化农村宅基地制度改革试点方案》提出“探索盘活利用农村闲置宅基地和闲置住宅发展乡村产业的途径”,“探索退出宅基地统筹利用政策”,为乡村振兴提供土地要素保障,是在“三权分置”框架下探索宅基地使用权流转制度和宅基地自愿有偿退出机制的重要内容。实践中的各类模式不同程度面临发展难题亟待解决,例如资金、退出意愿、产权认定、规划、流转等问题,闲置宅基地盘活整治的管理优化、制度改革和政策支持是关键性解决出路。
第一,科学制定村庄规划。各地产业发展面临的用地难题主要来自村庄规划编制和基本农田控制脱离实际,流于形式,早年通过占补平衡使“基本农田上山”,大大限制了依山而建的农旅结合型新型农业经营主体发展旅游观光的用地和布局,基础信息和村庄规划不到位,在对大面积基本农田的严格控制下,产业发展难以选择建设点。需要做好新时代的乡村规划、开展村级规划编制工作、优先投放规划用地指标。围绕特色小镇和特色小城镇建设,在居民区周边发展绿色农业、生态农业和景观农业,依托农业发展休闲旅游、康体产业和养老产业,推进农业+产业融合发展,据此规划布局产业发展用地。如梁平区围绕高标准基本农田周边布局观光休闲、度假旅游产业。2019年5月伟德国际1946办公厅印发了《关于加强村庄规划促进乡村振兴的通知》,要求探索规划“留白”机制。要求乡镇国土空间规划和村庄建设规划编制中预留最多5%的机动指标,用于零星分散的农村旅游设施及新产业新业态发展等用地。项目落地前难以明确具体位置和具体用途的建设用地,可暂不明确用地性质,实行规划留白,待项目规划审批落地时灵活布局建设用地的位置和面积,届时再更新国家数据库。
第二,稳定宅基地使用权,保障投资主体土地权益。缺乏土地经营权证等证书的法律保障,农户违约和使用权流转期限最高为20年,影响产权稳定和投资预期,宅基地抵押金额较低,是企业反映的主要问题。宅基地制度改革需要进一步稳定使用权,明确经营主体的土地产权,保障投资者的土地产权利益。一种方式是在不动产登记证上备注:使用权人、流转时间、流转对象,同时延长流转登记时间(成都4年);另一种方式是为使用权承租方的企业颁发“经营权证”,明确企业的土地产权,同时增加投资经营的信贷空间。明确宅基地使用权流转的后续管理政策,如征收赔偿、闲置管理费收取、土地用途变更以及土地使用权到期后如何处置等问题。
第三,鼓励农房转让、租赁、入股等方式参与产业用地供给。试点地区农村闲置宅基地(农房)盘活大多采取的流转方式是出租,入股的较少,入股多出现在“集体统一经营或管理”的模式和“原址开发”模式中。应当鼓励转让、租赁、入股等多种宅基地使用权流转方式。一是通过转让、租赁的方式,吸引社会资本入住,发展乡村农旅、文创空间、农商企业等农村新业态。二是通过入股的方式,与专业运营公司进行合作联营,具体由村集体统筹将试点核心区和居民新区的宅基地、地上房屋使用权作价入股,在一定期限内与运营公司开发旅游、餐饮企业等,通过成立新股份制公司等方式,借助专业团队的先进管理经验和运营能力,打造特色餐饮、民宿,形成地方特色,盘活宅基地。
第四,构建土地整治激励机制。应该对退出宅基地通过就地再利用、调整再利用、城乡建设用地增减挂钩等方式进行有序整治。一是引导集体经济组织成员通过民主程序,协议有偿回收闲置宅基地,整理闲置乡镇企业用地,用于发展农村新业态和公共事务产业。二是建立土地整理与用地挂钩政策。将高标准农田建设规模与新产业建设用地规模相挂钩,将土地整治后新增耕地的一定比例用于农田配套设施建设。三是宅基地分布分散的,通过推平重建、村内“漂移”和集中规划的方式对宅基地进行整治再利用。
第五,完善乡村发展用地保障机制。拆旧复垦,扩大指标使用、调剂范围,优化城乡建设用地增减挂钩政策,对存量建设用地进行集中盘活挂钩,对新农村和产业融合发展用地进行精准保障,支持乡村产业发展。
总之,宅基地“三权分置”改革下的闲置盘活利用和退出统筹利用为乡村产业发展创造了新的机遇,政府在其中扮演着方向引领、政策支持、制度激励的重要作用,必须坚持农民利益第一的原则,在统筹政治、社会、经济效益的目标下,探索创新路径和发展出路。
编辑审定:陈越鹏