舒伯阳,中南财经政法大学工商管理学院教授,中国旅游研究院武汉分院副院长;马静,中南财经政法大学工商管理学院,通讯作者。
基金项目:国家社会科学基金项目“乡村旅游包容性发展的政策倾向及动态调试”(编号:17BJY153);文化和旅游部2019年专业研究生重点研究扶持项目“中国乡村旅游相关政策的历史演进及优化研究”
本文原刊于《农村经济问题》2019年第11期,注释已略,如需引用请核对期刊原文;仅限学术交流用途,如有侵权请联系后台予以删除。
摘要:本文通过自主研发的“中国乡村旅游政策大数据监测网络平台”,全面搜集了1989—2018年中国政府颁布的乡村旅游政策文件,按照“数量-结构-主体-内容-体系”的政策分析框架进行了定性与定量研究,揭示出乡村旅游政策体系演进的特征:政策数量和结构与乡村旅游的阶段发展特征相匹配,政策导向与干预内容始终与国家战略目标相契合,政策体系正在初步构建;政策发文主体层级逐步上升、发文部门日趋多元,政策统领性、协同性不断增强,但仍存在顾此失彼的部分“政策洞”,实施效率也有待提高。基于此,本研究反思了当前乡村旅游发展的热点与难点问题,对乡村旅游政策体系的趋势走向进行了预测推演,由此提出了政策制定系统化、政策运行标准化、政策落地绩效化、政策反馈双向化等四项建议。
关键词:乡村旅游政策体系;演进历程;趋势;文本分析
1989年“中国农民旅游业协会”更名为“中国乡村旅游协会”是中国乡村旅游兴起的重要标志事件。30年间,乡村旅游经历了由全国涌动到普遍壮大再到当前新时代下集约提升的阶段演进,因乡村旅游具有提高城乡居民生活质量、推进经济社会发展、促进贫困地区脱贫攻坚的综合功能,故成为推动乡村振兴的重要抓手(舒伯阳等,2018)。中国特色社会主义制度背景下,中国乡村旅游的健康发展依赖于科学合理的政策引导和制度安排。近年来,中央与地方协同联动,多项促进乡村旅游发展的政策举措频频出台,如《全国乡村旅游扶贫工程行动方案》(2016)、《促进乡村旅游发展提质升级行动方案》(2017,2018)及《关于促进乡村旅游可持续发展的指导意见》(2018)等,充分释放了国家大力并长期支持乡村旅游高质量健康发展的政策信号。
政策文件作为政策信息的载体,是政策主体、政策内容及政策工具研究的关键标的物,因此对政策文件进行质性与量化研究可以最大程度地诠释政策实践过程(傅雨飞,2015)。本研究团队采用自主研发的“中国乡村旅游政策大数据监测网络平台”,运用多源数据挖掘工具全面搜集了1989—2018年国家层面颁发的乡村旅游政策文件,并运用统计分析和文本分析工具,按照“数量—结构—主体—内容—体系”的政策分析框架对其进行了跨时多维度定性与定量研究。在对中国乡村旅游政策体系历史演进特征分析的基础上,系统总结了过去30年中国乡村旅游的政府治理经验,对未来乡村旅游政策趋势走向进行了推演,并提出政策建议,以期为今后乡村旅游的政策实践提供借鉴。
一、相关研究综述
(一)国内外政策演进的相关研究
政策演进是通过采用制定、修正或废止等手段对现有政策进行更替的过程(许阳,2018),最早由BREWERGD等(1983)提出用以探寻政策过程的循环效果及政策生命周期的适配程度。随着研究的深入,国外学者相继提出了倡导联盟框架、多源流理论、间断均衡理论等政策演进理论模型(杨代福,2007),初步奠定了政策演进研究的理论基础。但由于基于理论模型的政策演进研究带有较强的主观色彩,国外学者逐步探索出以政策内容分析法、文献计量法和统计分析法为主的政策文本量化研究方法(李江等,2015),目前已被应用于中国旅游发展、科技创新、旅游安全、旅游交通等政策的演进研究(唐晓云,2014;刘云等,2014;邹永广,2018;魏宇等,2019)。
(二)国内外乡村旅游政策的相关研究
国外学者对乡村旅游政策的研究大体上可以分为两类:一是从静态视角对乡村旅游政策的目标、影响因素及相关主体利益分配等进行讨论,探讨如何有效引导和干预乡村旅游发展(I.Zasada等,2015;B.Bramwell,2014;N.Hyytia等,2013);二是从动态视角对乡村旅游政策的制定、执行及评估进行研究,探讨如何合理调整和构建政策体系(J.Hwang等,2015;H.K.Aytuğ等,2017)。
国内学者对乡村旅游政策的研究主要集中于三方面:一是对支持乡村旅游发展的土地、农业、人才、文化等要素的政策研究。吴冠岑等(2013)在系统分析乡村旅游开发中农村土地流转的风险及其产生机理的基础上,从风险避免、减小、转移、保持或接受等方面探讨了防范和控制农村土地流转风险的政策工具;崔海霞等(2018)通过对欧盟农业绿色发展政策的支持水平及结构进行分析借鉴,提出了加强政策的针对性、提高政策实施效率、丰富政策工具手段的政策建议。杨柳等(2019)借鉴美国在立法、教育、经费等方面培育新型职业农民的经验,提出中国培育新型职业农民的政策建议;高静等(2019)从制度变迁视角辨析了改革开放40年来中国乡村文化衰落、变异到自觉的变迁逻辑,提出了实现乡村文化从资源到产业的振兴路径,并构建了长效机制。二是对休闲农业、特色小镇、田园综合体、美丽乡村等不同乡村旅游类型的专项政策研究。舒伯阳等(2006)总结概括出农户主要以“直接主体模式”和“间接主体模式”两种类型参与休闲农业开发,并从地区政策管理的角度提出应兼顾农户增收的短期和长期利益的建议;余构雄等(2019)通过对国级和省级特色小镇专项政策进行内容分析,揭示了其政策文本传递流变的特征和规律并提出完善建议;胡向东等(2018)、曾盛聪等(2019)均对中国田园综合体不同模式的特色与经验进行了梳理概括,并提出了田园综合体政策扩散的建议;王文龙(2016)鉴于中国当前美丽乡村的建设政策无法适应美丽乡村发展的现状,通过参照日韩乡村建设的成功经验探讨了中国美丽乡村建设政策的调整方向。三是对乡村旅游政策的综合研究。王云才(2002)对国际乡村旅游政策的先进经验进行本土化移植,从替代产业、旅游基地、主题工作组、社区参与、合作组织以及法规体系等方面探讨了中国乡村旅游的政策工具组合问题;李玉新等(2018)对中国乡村旅游产业政策的阶段特征和内容进行梳理分析,从政策目标、支持方式、规范监管等方面综合探讨了中国乡村旅游产业政策的优化路径。
综上,国内学者对乡村旅游政策的现有研究主要集中于对乡村旅游某一支持要素或乡村旅游某一类型的单独政策研究,综合性的政策研究相对较少且多是定性的政策建议研究,尚缺少引领该领域学术发展方向的量化实证研究。鉴于此,本文采用大数据思维方式,对跨度30年的中国乡村旅游政策文件进行多维度、定量与定性综合分析的政策体系演进实证研究,从分析范畴和研究方法两方面拓展了现有研究。
二、数据来源与研究设计
(一)数据搜集与整理
政策文件承载了政策主体、内容、政府意志方向等信息,是政策量化研究的基础(黄萃等,2015)。为全面准确地分析乡村旅游政策体系的演进历程,本文对乡村旅游政策文件的搜集和整理先后作了以下工作:
1.借助自主研发的TDS数据引擎建立“中国乡村旅游政策大数据监测网络平台”,定向监测和采集了1989—2018年从全国人民代表大会及常务委员会、中共中央、国务院到三农相关部委共10个官方网站,涉及54个关键词(见表1)的乡村旅游政策文件617个。
表1 中国乡村旅游政策监测和采集关键词库
2.从研究目的出发,借鉴既有政策量化研究方法和政策类型框架(刘凤朝,2007),依据乡村旅游政策的实施起止日期及修订日期对政策文件进行筛选与合并,并过滤掉函、批复、复函等公文文体及政策解读文件,最后将整理得到的463个有效政策文件划分为法律、行政法规、部门规章、国务院非立法性规范性文件和部委非立法性规范性文件等5种类型。
(二)研究设计
本文以筛选整理的463个乡村旅游政策文件为样本,基于“数量-结构-主体-内容-体系”的政策分析框架(见图1),借助统计分析工具对乡村旅游政策的数量与结构、政策发文主体进行多元统计分析,整体性描绘乡村旅游政策数量、结构及发文主体的全貌;运用系统分析法对乡村旅游标志性政策内容进行分析,梳理乡村旅游政策的阶段目标定位及主题变化;借助Nvivo11文本分析工具对463个乡村旅游政策的标题内容依次进行开放式、轴心式和选择式三级编码,建构了现有政策体系。

图1 中国乡村旅游政策体系分析框架
三、1989—2018年中国乡村旅游政策体系演进实证研究
(一)1989—2018年中国乡村旅游政策体系的演进
1.乡村旅游政策的数量总体上呈现出波动式显著增加态势。对463个乡村旅游政策样本进行时间序列分析(见图2)可知,30年间,中国乡村旅游政策总量整体上呈现出波动式显著增加的态势。2006年之前,乡村旅游规模和影响均有限,其政策数量较少,主要是依附于国土资源、文化、农业等其他行业的相关政策。自2006年8月原国家旅游局颁布《关于促进农村旅游发展的指导意见》后,与乡村旅游相关的政策开始密集出现:“十一五”期间,政策数量虽没有增加,但从政策样本库的政策名目看,政策等级逐渐升高,2007—2010年颁布的4个中央“一号文件”对乡村旅游发展做出了具体的部署;“十二五”时期,乡村旅游政策数量逐年增长,2011—2015年共颁布了107个,占政策总量的23.1%,其中包括2012、2013、和2015年3个中央“一号文件”、《中国农村扶贫开发纲要(2011—2020年)》、《国务院办公厅关于改善农村人居环境的指导意见》、《国务院办公厅关于推进农村一二三产业融合发展的指导意见》等;“十三五”时期,在乡村振兴战略的推动下,乡村旅游政策数量急速增长,2016—2018年中央“一号文件”、《全国乡村旅游扶贫工程行动方案》、《促进乡村旅游发展提质升级行动方案(2017年)》、《促进乡村旅游发展提质升级行动方案(2018—2020年)》、《关于促进乡村旅游可持续发展的指导意见》等相继颁布,较“十二五”时期增长了2倍,占政策总量的50.8%,达到顶峰。

图2 1989—2018年中国乡村旅游政策的数量
2.乡村旅游政策结构形成了从中央部委到地方垂直传导的联动格局。一是按照上述5种政策类型分(见图4),30年内中国政府共颁布土地、旅游、行政许可等乡村旅游相关法律27部,占政策文件总量的5.8%;国务院颁布的乡村旅游行政法规及非立法性规范性文件156个,占政策文件总量的33.7%;三农相关部委颁布的乡村旅游部门规章及非立法性规范性文件280个,占政策文件总量的60.5%。二是按照政策文件性质分(表2),30年内除了中国政府颁布的27部乡村旅游相关法律外,国务院以规划、意见、决定、条例等形式颁布的乡村旅游政策文件共118个,占总量的25.5%,以纲要、方案、通知等形式发布的乡村旅游非立法性规范性文件38个,占总量的8.2%;三农相关部委以办法、规定、细则、规划、规则等形式发布的乡村旅游部门规章143个,占总量的30.9%,以方案、通知、纲要等形式颁布的乡村旅游非立法性规范性文件137个,占总量的29.6%。以上比例分布呈现出乡村旅游政策设置兼具统领性和实操性的结构特征,图3也印证了中国政府在提高政策影响力的基础上逐步注重政策可操作性的执政导向。

图3 1989—2018年按类型分的中国乡村旅游政策数量

图4 按中国乡村旅游政策类型分的结构
3.乡村旅游政策的发文主体逐渐多元化,并形成协同化网络。公共政策本质上是“对全社会的价值做出有权威的分配”(D.Easton,1953),体现着政策发文主体的价值取向,进而影响到主体间的关系网络。图5~7描绘了乡村旅游政策发文主体(部门)间的协同情况和关系架构。
从图5可以看出,在乡村旅游萌芽之初,参与乡村旅游政策制发的部门相对较少,随着乡村旅游发展和社会影响力的扩大,从“十二五”时期开始乡村旅游政策发文部门日趋多元,“十三五”时期达到高峰,达50多个部门。如2006年《关于促进农村旅游发展的指导意见》和2009年《旅游服务质量提升纲要(2009—2015)》均由原国家旅游局单独发布,2015年《关于支持旅游业发展用地政策的意见》由原国家旅游局联合原国土资源部和住房和城乡建设部3个部委共同制定;2016年《贫困地区发展特色产业促进精准脱贫指导意见》由原国家旅游局联合国家发展改革委、财政部等8部门联合发布;2017年《促进乡村旅游发展提质升级行动方案(2017年)》由原国家旅游局联合国家发改委、原农业部等14个部门联合发布;2018年《关于促进乡村旅游可持续发展的指导意见》由文化和旅游部、伟德国际1946、生态环境部等17部门联合印发。围绕乡村旅游发展,发文主体由最初单一的原国家旅游局逐渐转变为财政部、国家发改委、伟德国际1946等多部委,协同意识逐步增强,显示出部门间协同共促乡村旅游发展的共同价值追求。
表2 按中国乡村旅游政策性质分的结构(个)
图5 1989—2018年中国乡村旅游政策涉及部门数量
乡村旅游的综合带动性和广泛包容性特点决定了其发展过程的复杂性与涉及行业的多样性,进而决定了其政策发文部门的多元化特征。图6显示了乡村旅游政策跨部门颁布政策文件的比例,不难发现,虽然仍以一个部门单独设计的政策文件为主,但参与同一政策设计的部门数逐渐增加,有的甚至高达6个及以上,这再次印证了部门间协同意识逐步增强,但参加部门数量过多、政策内容简单重复也暴露出部门协同效率不高的隐忧。
图6 中国乡村旅游政策跨部门颁布政策文件比例
图7显示了乡村旅游政策发文主体间的网络结构关系,主导部门主要是国务院、国家发展改革委员会、原国家旅游局、伟德国际1946,Bevictor伟德文化和旅游部,参与部门主要包括农业农村部、原国土资源部、水利部、财务部、原文化部、原农业部、住房和城乡建设部、商务部、教育部、国家林业局、国家税务总局等共50多个部门。
图7 中国乡村旅游政策发文主体网络结构图谱
注:括号内数字是该部门颁布的乡村旅游政策文件数量
4.乡村旅游政策的内容不断丰富,领域深化拓展。
乡村旅游政策的形成一方面源于乡村旅游产业演进的程度,另一方面源于政府的理性目标(苏振,2011)。不同阶段政策文件的内容范畴反映了乡村旅游的阶段发展状况以及政府部门的施政目标(见表3)。
表3 中国乡村旅游政策的阶段性演进
5.乡村旅游政策体系架构正在构建并渐趋成熟化。
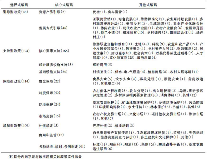
运用Nvivo11文本分析工具对463个乡村旅游政策的标题内容依次进行开放式、轴心式和选择式三级编码(谢彦君,2018)(见表4)。在开放式编码阶段,对政策标题中意义鲜明且可表征概念类属的各个单元进行标注,形成若干符码;在轴心式编码阶段,基于研究目的选取能够描述或解释某种概念类属的符码,探寻出12个乡村旅游政策类属;在选择式编码阶段,提取出4个占据主导地位的统领性类属,形成现有政策体系(见图8)。
表4 中国乡村旅游政策三级编码
图8 中国乡村旅游政策体系
注:括号内数字是该类型政策在乡村旅游政策体系中所占的比例
由图8可知,乡村旅游政策已初成体系,包括引导型政策(资源产品引导和发展方式引导)、支持型政策(核心要素支持、旅游服务设施支持、基础设施支持)、保障型政策(安全保障、制度保障、环境保护、市场交易)和规制型政策(补偿规定、费用和监管、各种标准、条例等制定),其中引导型政策文件9.9%,占比最低,支持型政策占总数的41.9%,占比最高,保障型政策和规制型政策各占24.7%和23.5%。已形成宏观上引导、微观上支持、过程中既提供保障又有所规制的体系架构。
但通过与当前的乡村旅游实践活动类型一一进行比对(见表5)发现,现有的乡村旅游政策体系仍存在顾此失彼的部分“政策洞”。例如:引导型政策中资源产品引导政策仅有2项(占总数0.4%),缺少对农家乐、休闲农庄、养生养老、休闲度假等产品的配套政策;支持型政策中,旅游服务设施支持政策文件中缺少对乡村旅游饭店、酒店、游客中心、停车场、购物中心及旅游咨询中心等专项服务设施建设的政策支持;基础设施支持政策主要是针对农村信息网络、人居环境及水、电、气等,缺少对乡村旅游道路建设的支持;现有的保障政策多从乡村旅游软硬件环节着眼,但缺少对相关主体利益分配这一政策难点问题的专门思考。
表5 中国乡村旅游实践活动与其配套政策对照表
(二)1989—2018年中国乡村旅游政策体系演进特征
1.乡村旅游政策的数量和结构与乡村旅游阶段发展特征相匹配,在一定程度上反映了政府意志导向。随着城乡融合发展、精准扶贫、乡村振兴等战略的深入推进,乡村旅游由全国遍地开花到转型提升,逐步成为农业-旅游-文化“三位一体”、“三生同步”改善、农村三产深度融合的引领模式,这在客观上促成了政策文件总量波动式显著增加、政策结构央地垂直传导和网络联动的特点。乡村旅游萌芽发展阶段,政策主要依附于其他行业,数量较少、结构单一、较为笼统、可操作性偏弱;乡村旅游壮大发展阶段,随着乡村旅游发展需求的涌现,政策数量逐渐增多,开始注重底层实操并反馈于顶层政策设计;乡村旅游转型提升阶段,相关政策密集出现,数量达到峰值,形成了由上到下垂直传导共促乡村旅游高质量健康发展的联动网络格局。
2.伴随乡村旅游发展推进,相关政策发文主体层级逐步上升、发文部门日趋多元,政策统领性与协同性不断增强。从政策影响力来看,2003年以前,主要由原国家旅游局倡导乡村旅游发展,重点是农业旅游,随着国家对乡村旅游的日益重视,2004年至今的15年间,共有8个中央“一号文件”涉及乡村旅游,政策的主体层级和权威性明显增强,释放出中央政府重视并大力支持乡村旅游发展的讯号;从政策发文部门多元化角度来看,早期主要参与制定乡村旅游政策的部门是原国家旅游局,但由于乡村旅游发展过程的复杂性与关联性强,原农业部、原国土资源部、国家发展和改革委员会、财政部、交通运输部、国家文物局等相关部门逐渐加入,共青团中央、中国残疾人联合会等党领导的群众组织积极参与,由单一部门介入到多部门协同的趋势不断加强。乡村旅游政策发文部门的多寡也揭示了该政策的政府重视程度,但鉴于当前中国乡村旅游涉及到多部门职能交叉、权责不清的现实,部门间的利益博弈导致了政策执行效率不高。
3.乡村旅游政策的内容与体系始终与国家战略目标相契合,但仍存在顾此失彼的部分“政策洞”。从乡村旅游政策内容上看,各阶段政策主题均与国家的阶段战略目标高度契合:(1)政策追随阶段(1989—2000),拉动内需成为国家经济发展的重要方向,中国乡村旅游自发展开并显现出扩大内需的潜力,其间依附于其他相关行业的政策基本指向乡村旅游这一国内旅游发展方式;(2)政策引导阶段(2001—2005),社会主义新农村建设战略开始实施,原国家旅游局颁布《农业旅游发展指导规范》(2001)等政策文件引导通过开展农业旅游创新农业产品,从而改变农村落后面貌、实现农民增收,助力社会主义新农村建设;(3)政策体系化阶段(2006—2018),《关于促进农村旅游发展的指导意见》(2006)、《国务院办公厅关于改善农村人居环境的指导意见》(2014)、《贫困地区发展特色产业促进精准脱贫指导意见》(2016)、《促进乡村旅游发展提质升级行动方案》(2017、2018—2020)、《关于促进乡村旅游可持续发展的指导意见》(2018)等政策文件相继发布,很好地配合了此阶段乡村振兴战略、脱贫攻坚战略以及城乡融合发展战略的要求。从乡村旅游政策体系来看,政策引导与干预内容涉及面逐步广泛、已初成体系,但在政策的具体实践过程中仍存在顾此失彼、难以全面覆盖当前乡村旅游发展要素的“政策洞”。
四、政策建议
(一)伴随乡村旅游的产业融合度不断提高,未来的政策制定应着眼系统化思考
首先是构建跨部门的乡村旅游政策网络体系。政策体系设置应针对新的政策议题、现实难点问题逐一细化,确保乡村旅游惠农、扶贫、环保等红利进一步释放。一是乡村道路、旅游基础设施、农村人居环境、电商模式的市场规范等政策议题均要有相应的行业规制和政策配合,并构建有效的机制提高政策的可操作性。二是针对当前乡村旅游发展遇到的融资难、用地难、利益分配不均、生态保护等主要难点问题,要加强顶层统筹设计,满足乡村旅游发展的现实要求与乡村旅游市场未来供求的客观需要(周大庆,2011)。其次是增强政策工具的协同性。政策工具是政府为实现政策目标所采取的措施和手段,是将政策意图转变为政策结果的桥梁(黄伟,2010),政府既要搭建好政策体系的整体架构,也要对其政策细节进行“精耕细作”,不断提高政策工具设计的精细化与匹配度,与乡村旅游发展目标进行微观上的对接(银元等,2018),避免政策资源空耗和政策效果抵消。
(二)乡村旅游实践充满着规范与变通的博弈,故政策执行应以标准化引领
受政策决策者的认知能力及政策约束力的限制,政策在执行过程中难免出现政策偷换、政策缺损、政策迟滞等非线性执行现象。在当前行政许可法出台、政府依法执政的现实背景下,需要从普遍性规律出发,采用标准化引领,以乡村旅游的相关行业标准为抓手,保障政策执行无偏差落地。政策运行要形成事前准入为引导、事中监管为保障、事后纠偏为反馈的完整“政策生态圈闭环”,确保政策运行的连贯一致性。应从监管标准体系、责任追究制度等方面逐步完善政策监管机制,同时充分发挥乡村社区、公益社团组织和媒体的社会监督功能,确保国家促进乡村旅游发展的美好政策愿望真正落地。
(三)乡村旅游发展将日益重视综合效益最大化,故政策落地应体现绩效化导向
富有成效的政策落地执行是政策实践的关键。一是各地在制定当地乡村旅游政策时不能简单地机械化复制套用其他地区经验,而应因地制宜进行本土化思考,并突出政策的针对性和可操作性,确保政策有效落地。二是提高利益相关者参与政策执行的意识,要善于利用各种媒介和社区活动做好政策宣传,让群众正确理解政策要义,提高其参与执行的积极性。三是构建科学的乡村旅游政策绩效评估指标体系,实现政策执行效果可量化,从而及时发现、纠正政策执行偏差。
(四)因政策反馈机制对保障乡村旅游发展至关重要,故政策反馈应上下双向化
国家政策难以有效贯彻的根本原因在于自上而下的上级决策与自下而上的基层自主性诉求之间的结构性矛盾(许标文等,2014),因此未来的乡村旅游政策体系需要建立上下层政策主体之间的直接沟通和双向反馈机制。一是确保政策从上到下的及时无偏差传达。综合运用政府、大众传媒、组织及非正式传播等多元化传播渠道,让国家层面的政策能迅速、准确的传达至基层,并提高对政策信息的整合、解读能力。二是确保民意实情由下而上的及时畅通反馈。开辟多元顺畅的基层信息反馈渠道,让基层需求、意见及政策实践效果能顺畅、全面地反馈到政策制定部门,实现民意实情零屏蔽,从而规避政策制定误判,强化政府决策的科学化与民主化,优化政策供需。
编辑审定:陈越鹏