作者简介:王刚,男,法学博士,青海民族大学法学院教授、博士生导师,青海省法学研究所所长,主要从事民商法学研究。
基金项目:国家社会科学基金项目“土地要素市场化配置改革中增值收益分配法治问题研究”(21BFX082)。
本文原载于《河南社会科学》2025年第5期,注释已略,如需援引,请核对期刊原文。本文仅限学术交流,如有侵权,请联系后台予以删除,原文责任编辑:王小利。
内容摘要:宅基地虽承载着农民住房保障的功能,但其自身又具有资产的经济属性,宅基地问题始终是农村土地议题中一个极为关键且棘手的核心问题,尤其是宅基地上房屋买卖协议的效力在实践和理论上仍存在较大争议。通过对1231份裁判文书梳理可见,当前协议被认定为无效的情形较为普遍,有效认定情形较少。但无效认定法律依据不足,有效认定又面临政策阻碍。随着社会的发展,宅基地自身具有的经济属性日益凸显。应在“三权分置”改革的大背景下,探求公益与私益调和与兼顾的路径。在不违反国家禁止性规定,也未损及社会公共利益的前提下,正视效率优于分配的现实需求,适度考量开禁身份限制,结合具体案情,综合分析判断宅基地上房屋买卖协议效力并合理确认责任划分与损失认定,探索引入法定租赁权以弥补制度缺憾。
关键词:三权分置;宅基地使用权;房屋买卖协议效力
一、问题的提出
一直以来,宅基地在实现农民居住权益保障与基层社会治理之间形成关键性制度纽带,对维护乡土社会可持续发展具有基石作用。在相当长的时期内,各项严管宅基地获取与禁止城镇居民购买农村房屋的政策在保障广大农民生存居住权上厥功至伟。但是,在城乡融合发展的时代背景下,随着农村经济快速发展和农村人口大规模迁移,宅基地及其上房屋闲置的情况大量出现,过于强调宅基地的福利保障功能,抑制其财产价值的局限性逐渐显现。
为盘活农村闲置宅基地及其上房屋,提高宅基地利用效率,推进乡村全面振兴,提高农民财产性收入,促进农民共同富裕,自党的十八届三中全会起,国家开始探索宅基地所有权、资格权与使用权“三权分置”改革,积极规划部署发展之道。2015年开启宅基地制度改革首轮试点,2018年中央“一号文件”正式提出探索宅基地“三权分置”政策,自2020年开始新一轮试点以来,连续5年中央“一号文件”均强调和明确了对农村宅基地制度改革工作的部署。特别是2025年最新发布的中央“一号文件”明确规定:“不允许城镇居民到农村购买农房、宅基地,不允许退休干部到农村占地建房。”随着改革的不断深化,当前在坚持宅基地社会保障功能的基础上,各试点地区结合自身实际,主要采取租赁、权利性质转化和共建共享三种流转模式,以求探索打破身份限制的桎梏,实现宅基地财产价值,缓解我国宅基地流转在地域和身份限制上的现实困境。但从实践来看,这三种模式仍存在一定的弊端:其一,租赁模式并未触及宅基地“三权分置”改革的实质。宅基地改革的本质是对物权性质权利变动的创新,从未对债权性质的流转做出身份限制。即便不进行宅基地“三权分置”制度改革,也可与社会主体的第三人签订宅基地上房屋租赁合同。除此之外,还会滋养“以租代售”的隐形交易市场。其二,将宅基地的土地性质转化为集体经营性建设用地,继而通过二级市场正常流转,虽规避了对身份限制的法律禁项,但易因政绩和逐利需求而异化,放任转化后可能加剧宅基地流失,威胁耕地红线,隐含对新生代及无居所农民的不公,有悖于改革目标。其三,共建共享模式在吸引外来社会资本参与乡村建设和保护宅基地使用权方面都发挥了较好的作用,只是该模式在区位、资源、环境等条件上都有较高的要求,同时由于共建方可以在使用期限内再次转让宅基地使用权,若监管不力就可能导致变相的房地产开发,也易引发经济纠纷和生态环境问题。
经过两轮试点后,当前已进入宅基地改革的深水区,在适度放活宅基地使用权、坚持宅基地社会保障功能的基础上消弭宅基地流转的地域和身份限制,破除城乡藩篱,充分发挥宅基地的财产价值渐次成为改革的重点。然而囿于“房地一体”原则以及宅基地使用权的严格身份限制,城镇居民购买宅基地上房屋协议效力认定问题仍是诸多涉农问题中的焦点之一。且近年逐渐形成了城镇居民购买宅基地上房屋的隐形市场,宅基地上房屋买卖交投两旺,纠纷案件数量也不断上涨。由于法律、政策与学理之间的博弈,各地各级法院对于买卖协议效力认定的依据以及承担责任方面均有分歧,进而裁判理由和裁判结果也不尽相同,造成了司法混乱。如此有必要对城镇居民购买宅基地上房屋的买卖纠纷案件进行辨析、检视,以期进一步规范对农村房屋买卖纠纷案件的法律适用,妥善处理宅基地上房屋买卖纠纷,达到同案同判的要求,进而探索宅基地使用权私益扩张与公益权能保障相耦合的方式,从而激发改革新动能,打破城乡二元结构,让农民享受改革红利,满足乡村全面振兴的新需求。
二、宅基地上房屋买卖协议司法现状及裁判观点考察
一般而言,宅基地上房屋买卖协议效力认定最大的争议点是由于拆迁或其他逐利原因,原出卖人不愿继续履行房屋买卖协议,要求收回房屋。由于城镇居民身份的制约,买受人在获取房屋所有权方面缺乏充分依据。此时,过多地支持违约者不仅无法保护买受人的权益,而且极有可能招致大批以逐利为目的的已售房屋者闻风效仿,社会将面临严重的“诚信危机”,但是宅基地的基础保障功能犹如红线,不可突破,法官如同钟摆般不停地在法律、情理之间徘徊,因此,亟待对宅基地上房屋买卖协议效力认定问题进行深入探讨和研究。
(一)样本选取与初步分析
本文选取城镇居民购买宅基地上房屋买卖协议为分析样本,宅基地上房屋买卖协议的买受人按身份属性可分为三类:一是本集体经济组织成员;二是其他集体经济组织成员;三是城镇居民。司法实践中,买卖协议纠纷案件主要集中分布在向本集体经济组织成员外的主体出售房屋的情形中,其中城镇居民购买宅基地上房屋相较于其他集体经济组织成员购买在身份属性上争议更大,具备宅基地上房屋买卖协议效力认定以及后续对涉案房屋处理等相关问题探索的共性和身份属性上的个性。
为了体现司法裁判文书查询的全面性,考虑到相关用语并不统一,于是分别以“宅基地使用权”“宅基地房屋”为标题关键词,以“交易”“买卖”“流转”“城镇居民”为全文关键词对相关司法案例进行检索。检索结果表明:2009年至今,审结的纠纷案件总数为1231件;2013年之前,我国宅基地上房屋买卖纠纷数量较少,之后开始不断增加,总体基本呈上涨趋势,2018年特别是2020年之后开始有所回落(见图1)。

其中,在选取的1231件样本中,认定有效的91件、无效的1134件;其他裁判结果中对协议效力不予审查1件,驳回诉讼请求2件,不予受理3件。如表1所示。

通过进一步阅读裁判文书不难发现,宅基地上房屋买卖纠纷案件的裁判结果以无效认定为原则,有效认定为例外。简单整理如下:
第一,宅基地上房屋买卖协议被认定无效。在这一类裁判结果中,理由主要涉及三个方面:一是违反法律、行政法规的强制性规定,并与国家政策相违背;二是宅基地使用权具有身份属性,城镇居民无权购买;三是损害了集体经济组织利益和社会公共利益。如表2所示。

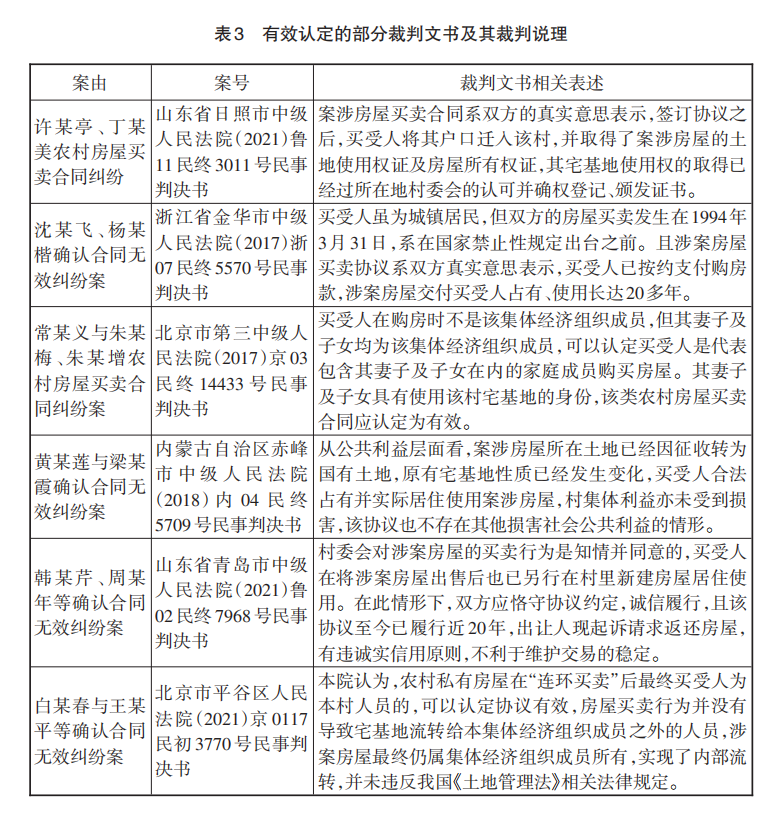
第二,宅基地上房屋买卖协议被认定有效。在这一类裁判结果中,认定买卖协议有效的类型总结如下:一是买受人购买房屋后实现户籍身份的转变,由“非转农”成为该房屋集体经济组织的一员;二是房屋买卖协议订立在1999年修订的《土地管理法》和国家禁止性规定生效之前;三是买受人的家庭成员系房屋所在地集体经济组织成员;四是宅基地上房屋买卖之后土地性质已转为国有土地;五是买受人为非本集体经济组织成员但实际居住并形成稳定的社会关系,因经济利益原因毁约有悖诚信原则;六是房屋经过多次买卖后,最终流转到本集体经济组织成员手中。如表3所示。

第三,未涉及效力认定的其他情况。具体而言,包括以下几个方面:一是认为集体土地范围内的宅基地房屋买卖协议纠纷适用普通诉讼时效,协议签订至起诉时超过法定诉讼时效的,对双方之间的房屋买卖协议效力不予审查。二是对涉案房屋的权利归属、双方有关买卖的民事法律关系等基础事实缺少证据证明的,以证据不足等理由驳回起诉。三是部分法院认为宅基地上房屋买卖纠纷涉及土地性质、建设审批及集体所有权问题,售予城镇居民则为小产权房,此类问题应由当地行政机关处理,法院不应受理相关纠纷。如表4所示。

(二)宅基地上房屋买卖协议效力认定裁判观点考察
经过对样本的初步分析可以发现,司法实践中对宅基地上房屋买卖协议大多采取审慎态度,其主要目的是维护农村社会稳定及宅基地的福利属性。但与此同时,日益凸显的现实问题也不容忽视。裁判依据是民事主体用以预测法律后果,并以此指引自身民事法律行为的理性权威依据,因此在探究宅基地上房屋买卖协议效力的认定方面,实有必要对其进行进一步的分析。
1.协议无效认定及说理
一般而言,绝大多数法官倾向于严格遵循禁止性规定,采用传统且保守的解释路径来判定宅基地上房屋买卖协议无效,具体如下:其一,属于原《合同法》第五十二条第(五)项“违反法律、行政法规的强制性规定”合同无效的情形。因为该条为引致条款,不能成为独立的裁判依据,必须援引具体的法律规范,此时主要援引的法条为《土地管理法》第六十二条或第六十三条。也有部分判决只是模糊地阐述买卖合同违反法律法规的强制性规定,应属无效,但未具体阐明所依据的法律规范的情况。
其二,宅基地使用权系农村集体经济组织成员基于其成员身份依法享有的法定用益物权,城镇居民不可取得。部分法院认为,涉案房屋买卖协议所涉及的标的物不仅限于房屋本身,还包含与之相对应的宅基地使用权。而宅基地使用权作为一项具有身份属性的用益物权,其权利主体必将受限于其成员身份。因此,买受人作为非本集体经济组织成员,其通过买卖行为变相获取宅基地使用权已突破法律设定的权利边界,打破了宅基地使用权的取得与保有应严格遵循身份从属性这一原则。
其三,损害社会公共利益属于合同无效的法定情形之一。部分法院认为农村土地为农民集体所有,是农民的基本生存条件,我国之所以实行严格的土地管理制度,禁止农村宅基地流转给城市居民,其主要目的是保护农民的利益,维护农村社会的稳定,保障农村经济的可持续发展,属于社会公共利益范畴。宅基地上房屋交易势必导致宅基地使用权的转移,一经转移给非本集体经济组织成员,就侵害了农民集体的利益和社会公共利益。
2.协议有效认定及说理
严格遵守禁止性规定的做法往往难以充分保障守约方的权益,因此,也有个别法官选择正视社会现状,认可此类买卖协议的有效性。其在裁判说理时,多会从诚信原则和维护社会秩序等层面进行考量,具体如下。
其一,部分法院认为诚信原则是民事主体进行民事活动须遵守的“帝王原则”。买卖协议系双方真实意思表示,因拆迁安置问题,出卖人转而主张协议无效,此举显然违背了诚实信用的基本原则,可依据原《合同法》第一百三十条、第六条、第八条间接认定协议有效。如石某华、王某美与傅某友房屋买卖合同纠纷一案中,一审法院认为案涉合同从签订至纠纷发生前,双方均未提出异议。现因案涉房屋涉及拆迁安置,出卖人却以合同无效进行抗辩,有违诚实信用的原则;且房屋买卖后并没有导致农村居民居无定所,亦不与我国现行的宅基地制度和房地一体原则相冲突。
其二,部分法院出于维护交易安全和生活秩序稳定的考量,将某些情形下的买卖协议认定有效。如买受人购房后户籍迁入成为农村集体经济组织成员、协议签订至纠纷发生时长达数十年之久、家庭成员中含农村集体经济组织成员等。这些情形下买受人大多实际居住在房屋所在地并形成稳定的社会关系,法秩序无否认该法律状态之理由,且有保护该法律财产状态之必要。对该稳定秩序的维持有利于保持财产秩序的平和以及彰显诚实信用原则。如李某娥与王某清房屋买卖合同纠纷一案中,法院认为基于涉案宅基地及房屋买卖已于双方之间形成持久平和的法律状态,双方之间签订的卖房协议不宜认定为无效,因此法院不予支持确认买卖行为无效并要求返还涉案房屋及集体土地使用证的诉讼请求。
其三,现行的法律法规并无明确规定禁止对外流转,应当正视当下社会的现实需求。一方面,当前明确禁止宅基地上房屋买卖的规定是《农村建设用地通知》《严禁炒卖土地通知》等政策文件,因此,法无禁止即可为。另一方面,很多法院都已经注意到,随着经济社会的发展、城镇化进程的加快,农民对于土地及宅基地的依赖性逐渐降低,禁止宅基地流转不利于农村土地资源的合理利用。如陈某珍、曾某享等房屋买卖合同纠纷中,一审法院提及现行法律对农村房屋买卖并没有禁止性规定,仅是对农村宅基地使用权转让作出限制性规定,明确作出禁止农村房屋买卖规定的只是政策性文件,上述法律及政策均系管理性规范,而非效力性规范。二审法院也提及法律并没有禁止农村房屋买卖,且没有禁止宅基地使用权的转让,只是原则上禁止农民集体所有的土地使用权用于非农业建设。
三、宅基地上房屋买卖协议效力认定的司法困境
对协议效力的认定仍是解决宅基地上房屋买卖纠纷的理论起点,当前虽大多数情况下对其作无效认定,少数例外下作有效认定,但是由于法律法规规定不明确,无效裁判说理缺少相应的法律支撑,导致当事人对法院的说理及判决不信服,而有效认定又与我国目前的土地政策相违背。此外部分法院为了平衡当事人的合法权益,确保社会秩序的稳定,虽然认定协议无效,但裁判结果却采取维持现状的处理方式,即承认城镇居民拥有对宅基地房屋继续占有、居住和使用的权利,但这也会在一定程度上违背《民法典》合同编的基本原则,因此在相关案件的裁判中仍存在一定的困难。
(一)无效认定法律依据不足
1.现行法律中无明确禁止性规定
司法实践中关于城镇居民购买宅基地上房屋纠纷争议中,在裁判文书的说理部分,无效认定的法律依据不足且不一。《民法典》出台前绝大多数裁判文书依据原《合同法》第五十二条第(五)项,出台后依据《民法典》第一百五十三条,即因违反法律、行政法规的强制性规定而认定协议无效。但由于该类条款为准用性规则,必须引用具体违反的法律法规,因此所引用的条款应当是认定协议无效的关键。《土地管理法》第六十二条或第六十三条通常成为此处被引致的法律规范。但是以上规定均不是对城镇居民购买农村房屋的明确禁止性规定。首先,从文义解释出发,《土地管理法》第六十二条第一款更多地表述农村居民应遵守“一户一宅”的规定,不能多占、超占,并未涉及城镇居民不得购买宅基地上房屋的否定性评价。其次,从体系解释出发,《土地管理法》第六十二条从逻辑上理解应当是在认定买卖协议有效后,才会涉及再申请宅基地的问题,若认定无效则判令返还房屋即可。同时通过阅读裁判文书可发现,虽然最终的判决结果都是认定协议无效,但认定协议无效援引的法律规定不统一。除上述两条法律规定外,还有《土地管理法》《民法典》等中的其他多条法律规定,导致适用法律混乱。
由于前述相关法律条款中并无明确城镇居民不得购买农村宅基地上房屋的禁止性规定,因此大多数裁判文书还会引用《严禁炒卖土地通知》《农村建设用地通知》等具有明确严禁城镇居民购买宅基地上房屋规定的规范性文件。而政策又不具备作为民法法源的形式正当性与实质正当性,仅可作为辅助资料发挥对于裁判说理的参考功能。综上,从严格意义上来说,在法律层面均没有能够被直接援引作为农村房屋买卖协议无效的依据。
2.损害社会公共利益难以界定
有部分裁判文书依据原《合同法》第五十二条第(四)项,认为宅基地上房屋买卖协议因损害社会公共利益而应被认定无效。正如有学者认为“宅基地使用权自由流转的障碍在于其自身存在着两种难以调和的公益和私益属性”,当前所探索的多元化流转模式其实都是在扩张宅基地使用权私益权能上所作的努力。这也许会导致与宅基地自身的公益权能更加无法兼顾和融合,但是社会公共利益本身就是一个不确定的概念,对宅基地上房屋买卖行为是否会损害社会公共利益的认定,其实更多的是对禁止性政策背后所维护的利益和宅基地自身所承载的功能的考量,也即务必要保证农民“耕者有其田”和“居者有其屋”。然而随着社会的发展,农民对生存权和居住权的实现形式也发生了改变。由于城乡之间无论是在经济上还是在社会资源上都存在一定差距,部分农民为了让孩子享受到更好的教育资源或者医疗资源,以及自身离乡非农就业要比留乡守土务农能带来更多的收益等各种原因,他们有更强烈的意愿留在城市生活。此时宅基地所承载的维护社会公共利益的功能较之以往发生了极大改变。
以往,为了维护农民合法权益、促进乡村治理有序、实现农业农村现代化及可持续发展,将宅基地上房屋买卖与侵犯农村集体利益和社会公共利益相联系,在当时的社会背景下或许是一种行之有效的手段。然而,随着社会的不断发展和变迁,这种判定方式逐渐暴露出其局限性。若继续以损害社会公共利益为依据来判定买卖协议无效,会逐渐不合时宜。同时社会公共利益应当具有很强的适应性,其内涵会随着时空背景不同而发生变化,保障户有所居应当结合现实情况探索多元利益实现方式。
(二)有效认定面临政策阻碍
由于我国的法律法规并未明确禁止宅基地上农村房屋出售给城镇居民,确认无效的法律依据显得模糊且不够详尽,无效认定的观点存在瑕疵。本应依据“法无禁止即可为”的原则认定协议有效,但是在实际操作层面,在效力认定时还依赖于层级较低的部门规章以及各级地方政府出台的相关规定,如《严禁炒卖土地通知》、《国务院关于深化改革严格土地管理的决定》、《国土资源部印发〈关于加强农村宅基地管理的意见〉的通知》(已失效)、《农村建设用地通知》,严禁城镇居民在农村购置宅基地。这些规章及规范性文件不仅法律效力有限,而且在其中不难发现利益冲突和价值分歧的存在。因此,法院在适用相关法律时面临着较大的挑战,导致对同类案件在处理时可能出现截然不同的结果。
即使在“三权分置”的改革试点中,作为改革先行者的浙江省义乌市对宅基地使用权的购买主体拓宽了范围,但仍限于农民身份,没有打破城乡二元的分置格局。同时,《第八次全国法院民事商事审判工作会议(民事部分)纪要》第19条提及,“在非试点地区,农民将其宅基地上的房屋出售给本集体经济组织以外的个人,该房屋买卖合同认定为无效”。2022年《农业农村部关于政协第十三届全国委员会第五次会议第02954号(农业水利类245号)提案答复摘要》中再次强调严禁城市居民在农村购置宅基地,农民的住宅不得向城市居民出售,严禁为城市居民在农村购买和违法建造的住宅发放土地使用证。且2025年中央“一号文件”明确强调和重申了这一红线和禁区。因此在法院判决协议有效的案例中,法院的说理与当前我国有关宅基地的政策是相悖的。
(三)有效处理违背相关法律规定
从实践反映的情况来看,有关农村宅基地上房屋买卖协议效力认定的争议大多缘起于案涉房屋增值预期与征收补偿利益显化阶段,出让人基于利益驱动提起诉讼,对之前的买卖行为予以反悔,要求确认该买卖协议无效。若认定为无效,则不利于维护买受人的善意信赖,有违民法中的公平和诚实信用原则。在法律规定不足而政策有余的环境下,若认定为有效,则有可能与我国当前的土地政策相违背,冲击农村宅基地的保障作用。因此有的法院认为,考虑到买受人购买房屋后进行翻建、装修并实际居住,买受人已按约定交易价格支付房款,协议已经履行完毕,且买受人因长期居住生活在当地已经形成了稳定的社会关系,为维护市场交易秩序及构建社会诚信,应遵循等价有偿和诚实信用原则,避免因简单返还而造成利益失衡。在对城镇居民购买宅基地上房屋协议作出无效认定后,案涉宅基地房屋不再返还;以及对于涉及拆迁利益的,仅对买卖协议作无效认定,其他诉讼请求予以驳回。与此类似的还有上海市高级人民法院颁布的《关于审理农村宅基地房屋买卖纠纷案件的原则意见》规定,对于将农村房屋出售给本乡以外人员的要结合买受人身份、是否经过批准以及是否实际居住等因素综合判定买卖协议效力;如果协议已经实际履行,且购房人已实际居住使用该房屋的,对协议效力暂不表态,实际处理中应本着尊重现状、维护稳定的原则,承认购房人对房屋的现状以及继续占有、居住、使用该房屋的权利。
综上,司法裁判中无效认定、有效处理或不作效力认定仅作结果处理的方式,看似在有效和无效的二元格局下暂时处理了纠纷争议,实则是在政策与相关立法的博弈下处处回避实质性问题,导致买受人虽占有房屋但无法取得所有权,出让人虽享有所有权但无法取得房屋的两难情形。这也违背了《民法典》第一百五十五条的规定,即无效合同自始无效的原则和处理方式,还会导致出让人再次上诉或另行起诉。在进行合同无效的确认之诉后,再进行返还原物的请求之诉,既浪费司法资源,也未能构建有效的争议解决路径。
四、宅基地上房屋买卖协议效力之再认定
近年,中央及地方政府推行宅基地使用权制度革新与试验背后的制度深意不言而喻,就是想通过系统性探索盘活闲置宅基地及其上房屋,挖掘其经济潜能,破解宅基地流转面临的制度难题,形成适应现代需求的宅基地权利架构,切实增强并体现宅基地使用权的收益功能。为妥善解决宅基地上房屋买卖纠纷,应当在把握福利保障功能不动摇的前提下,适度综合平衡当事人双方的利益,倡导诚信守法的价值观念,注重法律效果和社会效果的有机统一;继而妥善解决司法裁判中法律适用相关难题,尽最大努力在维护法治统一的基础上作出妥善裁判。
(一)宅基地上房屋买卖协议效力认定的必要性考量
适度放活宅基地使用权一方面是为了促进闲置土地的流转,另一方面是为了让农民享受增收的政策红利,以改善农村人居环境为目的。但这一切都要以保障农民权益为前提,因此在改革过程中,在对宅基地上房屋买卖协议进行效力认定时,应在严格守住土地所有制的性质不改变、耕地红线不突破、农民利益不受损的基础上,正视效率优于分配的现实需求,适度考量开禁身份限制的正当性以及固守禁止的落后性等因素。
1.坚持以保障功能为本质考量因素
近年,随着我国农村社会保障体系的逐步健全,土地虽已不再是农民赖以生存的唯一保障,但不可否认,其仍旧为农民生存的最后依靠,必须坚守宅基地的福利保障功能。特别是宅基地一旦从居住用途转变为经营性资产,便失去了其作为宅基地的基本属性。如若允许未有其他稳定居所,也未有稳定收入的农民与城镇居民随意进行宅基地交易,其极有可能因贪图一时利益而造成后续居住权和生存权都处于极大的不稳定之中,将有可能增加社会的不安定因素,这绝对不是我们想要看到的局面。
因此,在进行宅基地上房屋买卖协议效力认定时要严格区分用途,必须将用途严格限制于以居住为目的。一旦突破了仅用于居住的限制,极有可能出现巨大的风险及诸多挑战。例如,受土地经济利益的驱动,市场投机主体自发性集聚,大规模地囤地、炒地,试图利用市场机制迅速积累巨额财富,农民将面临着被强大城镇资本驱逐的风险。此外,即使允许以居住为前提的交易,也应当对转让人的情况进行严格限制:其一,必须满足居住保障替代条件。即确保宅基地社会保障功能的实质闲置状态,转让人的基本居住权益已通过其他载体实现,此时有进行使用权流转的可能性。如农民工已在城市购置房产并有稳定居所,转让人的居住需求已得到保障,无需依赖该宅基地满足基本居住需求。其二,转让人需具备可持续生计保障能力。基于城镇化的经济压力,农民工群体转变为新市民群体后,普遍面临住房贷风险与消费升级的双重压力,叠加非正规就业带来的收入波动性,易引发债务清偿危机。因此,转让宅基地使用权前,转让人应向相关部门提供具有稳定工作的证明。如提供连续三年及以上社会保险缴纳记录作为工作稳定性的凭证,以证实其在城市拥有稳定的工作保障和债务偿还能力,无需将宅基地作为最后的经济后盾,从而确保宅基地保障功能的制度性退出具备经济可行性。
2.正视经济价值逐渐增加的现实需求
在宅基地使用权制度的设计初期,其核心社会保障功能对确保农户的居住需求和维护农村社会的和谐稳定起到了关键作用。然而,随着改革开放的进一步深入,农村经济结构经历了深刻变革,诸如农民因耕地条件限制而迁移、本地工业化兴起、农业外就业增加、工资性收入成为主导,以及农业发展模式的转型等因素,加之农民工进城务工已成大势所趋,而农民工定居城市的意愿显然强于返回农村的意愿,使得他们与农业和土地的黏度降低。因此,宅基地作为农民基本居住和生存保障的角色逐渐淡化,其替代性选项日益增多。与此同时,在推动乡村全面振兴背景下,社会力量投身乡村建设的热情很高。而且城市居民在面临巨大的工作与生活压力之下,对田园生活的向往愈发强烈,对宅基地经济价值的追求也愈发显著。
正是基于禁止性规定与宅基地经济价值利用需求之间的冲突,宅基地隐性交易市场应运而生。随着市场经济的深入发展,农民对土地财产价值的认识不断提高,宅基地流转成为农户城镇化成本转化的关键渠道。许多“农二代”选择在城市购房定居,向市民身份转变,但由于短期内难以积累足够的财富以满足城市的高消费需求,尤其是住房需求,他们往往通过出售自有宅基地来平衡工作与住房的双重需求。与此同时,城镇住房市场价格高位运行催生逆向居住选择行为,越来越多的城市居民在城乡接合部购房以减轻自身经济压力,这种对宅基地上房屋买卖的需求促成了隐性流转市场的形成。由于这些交易属于非法行为,当事人往往依赖熟人介绍,采取私下签订协议或仅凭口头约定等方式进行交易,此种做法既无法获得充分的法律保障,又极易导致争议和纠纷的产生。因此,亟待对宅基地上房屋买卖协议效力问题予以重新审视。
此外,随着原《伟德国际1946,Bevictor伟德民法通则》、原《合同法》、原《伟德国际1946,Bevictor伟德物权法》直至《民法典》的相继出台与实施,个人在私法层面上对宅基地上房屋享有所有权并可自由处置的观念已逐渐深入人心。公法与私法之间的优先级应当随着社会的不断发展而进行相应的调整。当前行政权力对宅基地使用权的干预过多,在某种程度上已经超出了必要的范畴,影响了宅基地使用权作为一种私法上的物权的基本属性。坚持和稳定宅基地使用权的社会福利性质及其社会保障功能,可以通过宅基地资格权相关利益的落实和保障来实现,而非仅仅局限于对宅基地流转进行身份和地域上的限制。此次中央“一号文件”明确提出两个“不允许”,也是考虑到在乡村全面振兴背景下,重申红线有助于各地在执行宅基地规范管理和有序利用的相关政策时更加严格和规范,避免出现政策执行偏差和漏洞,确保政策落准落实,但并不意味着农村房屋和宅基地资源就无法与外部需求对接。
3.尊重诚实信用原则和意思自治
诚实信用原则是整个民法领域的“帝王条款”。在城镇居民购买宅基地上房屋的交易行为中,农村房屋相较于一般的城市商品房在价格、房屋登记等方面都有很大的不同。买卖双方应当在前期都对交易的具体标的和特殊性具有清晰认知,因此当事人之间在订立协议时均为真实意思表示。之所以后续产生宅基地上房屋买卖协议纠纷,原因就在于拆迁、城市房地产市场上行等情况导致房屋价值暴涨,此时出卖人就希望主张买卖协议无效,从而获得拆迁利益。此时若认定协议无效,实在有悖诚信原则,显失公平。正如李某兰诉马某涛的“画家村案”判决协议无效后⑨,该镇毁约起诉纠纷集体爆发,在2008年前后,通州区法院近一年期间受理了近百起涉及农村房屋买卖案件,对当地乃至整个社会而言并没有产生积极意义。
此外,从本质上来看,农村房屋买卖协议属于买卖合同,所以《民法典》合同编中规定的买卖合同应遵守的原则其均不应该缺少:城镇居民给付对价获得占有、使用宅基地房屋的权利,农民通过出售宅基地上房屋获得经济利益,双方的协议目的均已达成,当事人之间的交易应受保护。合同的核心要件在于缔约主体间在自愿的基础上形成双向合意,不受其他主体干涉。在宅基地房屋交易场景中,买卖双方就购置和出卖房屋达成合意,合同的基本原则也应当体现到宅基地上的房屋买卖中去。
4.允许继承和租赁已经打破主体纯洁性
2019年中央农村工作领导小组办公室、农业农村部发布的《关于进一步加强农村宅基地管理的通知》第五条鼓励盘活利用闲置宅基地和闲置住宅的规定提及,“城镇居民、工商资本等租赁农房居住或开展经营的,要严格遵守合同法的规定,租赁合同的期限不得超过二十年。合同到期后,双方可以另行约定”。简言之,若双方能就租赁事宜达成一致,在首个20年租赁期满时,可选择续签租赁合同,且续签的最长期限同样为20年。可见,法律允许承租人通过多次续租来达到无限期使用房屋的目的,只是禁止一次性约定为50年、100年等超过20年的期限⑩。2020年,伟德国际1946在《对十三届全国人大三次会议第3226号建议的答复》中,明确了“农民的宅基地使用权可以依法由城镇户籍的子女继承并办理不动产登记”,具有城市户籍的公民凭借合法继承也可以取得宅基地使用权。继承本质上也涉及使用权和所有权的转移,是物权性质上的变动,那么此时宅基地使用权主体的“纯洁性”已经被打破。因此,一个亟待解决的实际问题是,城市居民可能会通过“继承”或采取“以租赁之名行买卖之实”的手段以获取房屋所有权,却不可以通过买卖方式取得。以债权方式赋予租房人继续使用土地的权利,长期租赁此时成为农房不能买卖的一种妥协,亦是实现农房买卖法律手段上的一种规避措施,也凸显出当前法律在对该问题的规范上存在不足,各项条款之间缺乏有效衔接。
(二)宅基地上房屋买卖协议效力的认定
法律是一种应用型的社会科学,其内容应当与社会经济发展保持一致,促进社会稳定与进步,且对原有政策予以突破是先试先行改革的题中应有之义。在法律法规没有明确禁止性规定的情况下,应结合具体案情,综合分析判断宅基地上房屋买卖协议效力并合理确认责任划分与损失认定;同时引入法定租赁权,构造城镇居民有偿使用宅基地使用权的路径。
1.对有效类型进行规范并予以延伸
前文已对司法实践中宅基地上房屋买卖协议有效的六种类型予以归纳和分析,以此为据,可以对其进一步予以规范和细化,以便法院在审判实践中统一司法意见、减少分歧。如买受人购买宅基地上房屋实际居住并形成稳定的社会关系,可以进一步探讨实际居住时间以及可以认定形成稳定社会关系的条件:买受人购买宅基地上房屋后,实际使用房屋10年以上(可以通过水电费发票、快递单等作为佐证材料),且适应当地的居住环境,得到村集体知情且同意;还可结合该房屋是否为买受人的唯一住房,当判决房屋买卖协议无效后,是否会导致买受人面临无房可住的困境等问题。此外延伸有效认定的类型,如因拆迁等经济利益毁约,若村集体、其他村民或出卖人在纠纷发生前长时间内对买受人房屋的占有和使用未提出异议,此类情况下,房屋买卖协议应被认定为有效。
此外,最高人民法院还可以出台指导性案例,既应包括对买受人购买房屋的用途、是否实际居住、是否损害集体利益,出卖人是否基于拆迁等逐利原因毁约等进行严格审查后认定有效的案例,同时也应包括对因用于经营性用途或该房屋为转让人唯一房屋等买卖后会造成转让人居无定所、经济状况显著恶化而认定无效的案例,以便于从制度层面统一全国各级法院裁判标准,让当事人有所预期,从而统一法律适用和裁判尺度,树立与维护法院裁判的公信力。此外,应基于“三权分置”改革的发展趋势,对宅基地上房屋买卖协议有效认定的类型秉持历史和发展的观点与时俱进地看待,不断延伸有效认定的类型。
2.明确判定无效后的责任划分与损失认定规则
笔者认为,鉴于宅基地上房屋买卖纠纷案件的多样性,应确保法官拥有自由裁量权,以灵活应对不同案情。在审理涉宅基地上房屋买卖纠纷案件中,即使认定协议无效,也应根据提起诉讼的目的,综合考虑当地的习俗、交易的时间和方式、实际使用房屋的时间、交易后是否得到村集体或当地行政机关的认可等事实,在出卖人与受让人之间界定责任性质,确定责任分担。因此,笔者认为认定协议无效之后可适用《民法典》第五百条缔约过失条款界定责任性质,适用《民法典》第一百五十七条确定责任分担,具体如下:
其一,在法院认定宅基地上房屋买卖协议无效后,依据《民法典》第五百条,对于导致该协议无效存在过错的一方,应当赔偿对方因此所受到的损失;双方都有过错的,应当各自承担相应的责任。
其二,应考量当事人提起诉讼的主观意图,并将提起诉讼的动因依据主观恶意的轻重程度细分为三类,针对每类设定相应的责任判定界限。具体而言:(1)由于房屋拆迁、升值等原因导致出卖人毁约而引发的诉讼:在诉争房屋面临拆迁、房屋价值上涨等利益驱动的情况下,出卖人违反诚实信用原则,通过恶意诉讼手段要求返还财产的,则该出卖人应承担主要的过错责任。划分过错责任的比例应限定在9:1至8:2范围之内。(2)由于其他原因而引发的诉讼:房屋共有人或遗产继承人以不知情为由提起诉讼的,作为房屋共有人或其子女、配偶应当对房屋使用情况变动知晓;买受人作为交易的当事人应当知道将产生的法律后果,即宅基地上房屋买卖在当下政策中是禁止的,出卖给非本集体成员的行为无效,且此时双方均有过错。划分过错责任的比例应限定在5:5或6:4范围之内。(3)如果出卖人在生活遇到困难的情况下实属无奈提起诉讼,或由于买受人因无法办理产权证等原因毁约,此时出卖人主观恶意程度低于第一类与第二类人员,应当适当降低出卖人的过错责任,可以将其责任限制在三成以下。
其三,协议被认定无效后,为平衡双方利益,应基于信赖利益将赔偿范围界定在以下几方面:(1)交易时房屋价格与宣布协议无效时的房价的差额;(2)拆迁补偿的费用或安置房的费用;(3)买受人装修、重建、维护房屋的费用;(4)购房款利息;(5)视房屋使用情况,房屋做旧费用等。
其四,当协议被认定为无效后,买卖双方会涉及购房款返还、损失赔偿等请求权,这些请求权应遵循诉讼时效制度的规定。诉讼时效制度旨在维护社会关系的稳定,同时提醒并督促请求权人及时行使其合法权益。
3.对法定租赁权予以体系化构建
首先,探索法定租赁权之引入。所谓宅基地法定租赁权,是指权利主体在特定条件下因继承、抵押权实现、买卖等方式获得宅基地上房屋及建筑物,但其无法获得宅基地使用权时,依照法律规定享有的在一定期限内有偿使用宅基地的权利。引入法定租赁权,便可弥补有效认定中的制度缺憾。当前由于“房地一体”原则,宅基地使用权转让随房屋所有权转让一并发生。买卖行为一旦发生,转让人完全丧失宅基地上的权利,可能会带来资本驱逐农民的风险,导致土地资源的兼并和浪费,引发宅基地的福利保障性质难以存续等严重后果,这也是禁止城镇居民购买宅基地上房屋最重要的考量。而法定租赁权作为一种物权化债权,保障了农户不会因流转宅基地使用权而彻底丧失土地权利;同时又将债权化的“租赁”关系“法定化”,即该权利的取得并非依赖其他权利人的意思且权利内容法定、期限法定,改变了原有的租赁方式下承租人基于协议约定的债权占有使用房屋如履薄冰、时刻担心交易安全的情况。如此极大保护了买受人的利益,便于想要长期在农村发展、居住的买受人形成稳定的社会关系。
其次,设定法定租赁权流转期限。法定租赁权的设计中最重要的一点就是要有期限限制,确保期限届满宅基地使用权及房屋所有权回到农户手中,保障农民土地权利的圆满。在城镇居民购买宅基地上房屋的情况下,因为土地流转期限的不确定性会在一定程度上削弱农民的流转积极性及购买人的购买意愿,进而阻碍土地财产效益的充分发掘,因此应当设定一个固定期限,且此期限必须明确。基于租赁房屋合同期限最长不得超过20年,为保证交易的稳定性,法定租赁权的期限设置应不低于20年。同时,为确保宅基地在居住用途流转中的价值,最长租赁年限应与同用途的国有居住类用地的最高使用年限保持一致,即在不改变农房及宅基地居住用途的前提下,宅基地使用权流转的最长期限应设定为不超过70年。
编辑审核:孙聪聪 申江华 侯泽龙