作者简介:刘灵辉( 1982-) ,男,河南伊川人,电子科技大学长三角研究院(湖州) 研究员,电子科技大学公共管理学院教授,博士生导师,研究方向: 公共政策、三农问题、城乡融合。
基金项目:2022 年四川省社科规划重点研究基地重大项目“技术驱动与治理变革: 区块链与农村土地规模化流转的结合创新研究”( SC22EZD064) ; 四川省软科学项目“四川省城乡融合发展评价测度与实现路径研究”( 2022JDR0163) 的阶段性成果。
本文原载于《河北法学》2023年第5期,注释已略,如需援引,请核对期刊原文。本文仅限学术交流,如有侵权,请联系后台予以删除。
摘 要: 家庭联产承包责任制下蕴藏的一个重要现实问题就是农地产权模糊不清,剖析农地产权模糊性的具体表现,深入挖掘农地产权模糊性的成因,针对性地提出相应的应对策略,对于深入推进农村土地产权制度改革具有重要的作用和价值。首先,运用文献资料法梳理农地产权在所有权、承包权、经营权、发展权、继承权五个方面模糊性的具体体现,即集体土地所有权主体不明确;承包权、经营权的权利性质和权利内容界定不清,且两者之间的相互关系尚未完全厘清;农地发展权的来源、归属不确定导致农地非农化转用带来的土地增值收益分配格局混乱扭曲;农地权利继承方面的法律政策缺失。其次,农地产权模糊性的产生是多种因素综合作用的结果,其中,农地所有权的模糊性源于国家想要继续通过村委会这一代理人实现对集体土地产权的间接支配与控制;承包权、经营权和继承权的模糊是政府试图通过城乡户籍变动、成员资格的认定与农村福利(承包地、宅基地、福利分工)享受之间内在关系达到对农民向城市自由流动的调节功能,同时,确保物权属性的农地权利流动被严格封闭在本集体经济组织这一特定的区域范围内,以发挥农地对辖区内农民的社会保障功能;农地发展权的模糊源于国家有意识地通过调配土地增值收益在城乡之间的分配格局,以服务于国家宏观社会经济发展战略的需要。最后,未来实现农地产权的清晰化需要做到:重塑农村集体经济组织,改变土地所有权主体虚位的局面;厘定承包权、经营权和继承权之间的内在关系,拓展农民对土地承包经营权的处分权、扩大土地承包经营权的交易范围;界定发展权的归属、明确增值收益分配关系,达到公私兼顾的目标。
关键词:农地产权; 模糊性; 所有权; 承包权; 经营权; 发展权; 继承权; 产权清晰化
从经济学角度分析,产权是用来界定人们在经济活动中如何受益、如何受损、如何进行补偿的问题。产权的清晰界定有利于发挥激励与约束功能,减少不确定性、降低交易费用、实现外部性内部化。产权明晰是市场经济建立的先决条件,是经济发展繁荣的充分条件。然而,中国土地产权结构不但模糊而且含混不清,农村土地改革中最重要的制度安排是“有意的制度模糊”。农地产权的模糊性主要体现为:其一,农地产权体系的内部构成存在着含糊不清的问题;其二,单项权利的主体归属、权利内容与运行规则存在着不明确性。农地产权的模糊性使本该归属于集体经济组织和农民享有的土地权利被有意或无意地纳入到“公共领域”之中,似乎给政府部门等强势主体对农民土地权益的侵犯提供了所谓的理论依据,致使农地非农化转用所带来的巨额土地增值收益分配陷入一种混乱无序、不公平的状态。同时,农地产权模糊化必然对农村土地流转市场的健康有序发展带来负面效应,影响到土地资源的合理有效配置。因此,在深入研究农地产权模糊性的具体表现、内在成因的基础上,针对性地提出降低农地产权模糊性的策略,具有重要的理论价值和现实意义。
一、农地产权模糊性的表现形式
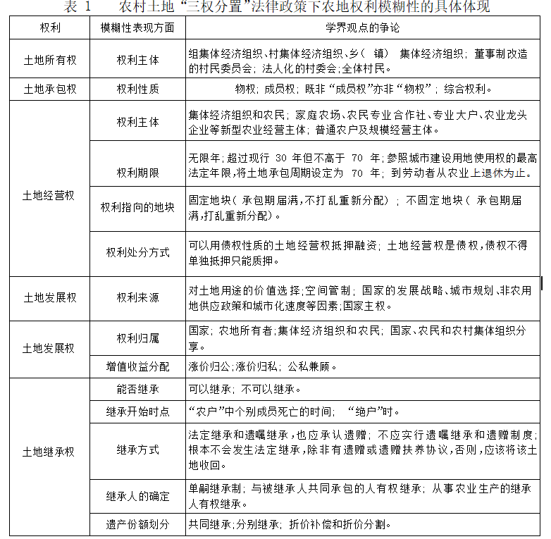
目前,诸多学者针对农地产权模糊性的具体表现展开了较为充分的研究,陈忠卫、王文举认为,农地产权模糊性表现在所有权模糊化和使用权模糊化两个方面;黄砺、谭荣认为,模糊的农地产权应指农地控制权实际归属上的模糊;王桢桢认为,农地产权模糊体现在三个方面:产权主体模糊、产权内涵模糊和产权处分模糊。在当下农村土地“三权分置”的法律政策下,学术界普遍认为农地产权结构应分解为所有权、承包权、经营权,“集体所有、家庭承包、多元经营”是农地制度创新的基本方向。因此,即使农地产权存在模糊性亦应仅限于所有权、承包权和经营权这三项权利上,然而,本文认为,农村土地“三权分置”法律政策下所形成的农地产权格局是以土地用途管制、农地农用为前提的,在农地非农转用时,还涉及到农地发展权问题,即农地由农业用途向最高最佳的非农建设用地用途转换的权利。在承包人死亡时,还涉及到农地权利继承权问题,即农地权利作为被继承人的一项财产由继承人继承。因此,在诸多学者研究的基础上,基于农地农用和农地非农化转用、承包人生前和承包人逝世后两个维度,本文认为,完整的农地权利结构应包含五项权利,即所有权、承包权、经营权、发展权、继承权,故而,农地产权模糊性在这五项权利上均有体现(详见表1)。

二、农地产权模糊性的成因剖析
(一)模糊化农地所有权的成因:国家对农地产权控制的制度惯性与路径依赖
新中国建国初期,通过土地改革形成的农民土地私有制,是国家组织大规模群众斗争直接重新分配原有土地产权的结果。与在土改运动中农民获得的私有土地产权一样,农民在家庭联产承包责任制下获得的土地权利,依然并非是通过市场化的交易途径而是由国家强制性的法律制度安排而获得的。可以说,中国农村土地产权制度改革的推进过程充满着政治色彩,这就自然无法将国家权力排除在农地产权格局之外。虽然在名义上国家不是农地所有权的产权主体,但在实际上却是决定产权分配的主要力量。在人民公社时期,国家通过统购统销等举措,对农村土地的使用(种植方式、种植作物、种植面积)、收益(剩余产品分配)、处分(土地流转交易)实施着全面的、实质性的管控。由于制度的演化往往呈现出明显的路径依赖及渐进演变的特性。因此人民公社解体后,国家权力并没有自动从农村土地产权格局中彻底退出。土地所有权是一种绝对的、完全排他性的权利,当农村土地所有权的主体由法律确定为集体经济组织时,国家似乎也就没有理由再插手干预农村土地事务。然而,鉴于农村土地的利用和管理直接影响着国家的粮食安全、生态环境保护、经济社会发展等重要领域,为便于国家意志能够在农村土地产权关系上继续得以体现,寻找农村代理人成为了必然。
虽然在法律意义上农村集体经济组织作为农民的集合体是农村土地所有权的主体,但实际上在大多数地区其已经解体或由村委会代理,这带来的严重后果就是农村土地所有权实际上从“虚化”的集体经济组织转移给了更为“显化”存在的村委会。村委会在实际运行中扮演着“三位一体”的角色,集政府的代理人、农民利益代言人、乡村社区公共事务的管理者三种身份于一体,这使得村委会陷入模糊不清的“委托—代理”困境之中。在经济人的利己思维下,村委会会根据不同的事务状况从三个角色中选择一个适当的身份进而决定自己的最优行为选择。由于政府部门强势地位与农民弱势地位的对比以及政府部门在村干部任免上的巨大影响力,加之现今村委会干部的工资收入、补贴补助依靠政府财政拨款,致使村委会成为政府尤其是基层政府在农村事实上的代理人。行政权力通过村委会这一农村代理人“嵌入”到农地产权体系的各个环节之中,乡(镇)政府通过贯彻法律政策、党政文件的名义来“指导”村委会实际工作的开展,使得上级政府部门的意图得以在土地统一发包、土地确权登记颁证、土地规模化流转、大面积土地征收等环节贯彻落实,导致集体经济组织土地所有权的完整性受到严重削弱、主体地位遭受到严重挑战。由于缺乏稳固明确且较为独立的主体行使集体土地所有权,致使集体土地权利在遭到侵害时,“虚化”的集体经济组织根本无力抗争,进而使得政府部门可以依托村委会这一代理人实现对农村集体土地产权的间接操控。
(二)集体土地承包权、经营权与继承权模糊化的成因:维持农地对农民的社会保障功能和就业功能,发挥农地财产价值对农民向城市流动的调节功能
多年来,由于城乡工资收益差距,大量农村人口为追求更高的经济收益选择进城务工,然而,农村人口向城市的大量流入会超出城市的负荷水平,进而导致“在农村出现农业劳动力短缺”与“在城市却出现就业压力增大”相并存的人力资源配置失衡局面。城乡二元户籍制度在通过限制农民向城市自由无序流动以降低城市负荷方面发挥了巨大的作用。由于在集体成员资格认定上法律政策的缺失,使得户籍继续成为判断农民是否具备集体经济组织成员资格的最重要依据。农民若由于进城落户、婚嫁等情况将户籍迁移至本集体经济组织以外,必然会招致其成员资格遭受到来自村干部、集体内部其他成员、政府部门等相关主体的质疑,使其家庭承包逻辑关系链(农村户籍—成员资格—土地承包权—土地经营权)出现断裂,进而可能导致转户进城农民面临着已承包的土地被无偿收回、无法继续享有农村的福利待遇等现实问题。正是由于现行户籍制度与农村土地制度之间存在着这一层内在紧密的逻辑联系,才倒逼农民在衡量成本与收益的基础上重新审视自己转户进城的决策是否真正有利可图,进而起到控制农村人口向城市转移的数量、保有一部分劳动力留在农村从事农业生产的作用。农民失去土地,是社会动乱的根源,农民与土地的直接结合,则是社会稳定的基石,因此,如何确保承包地能够在农户中及时地根据人口变化情况均匀分配成为政府最优先考虑的问题之一。故而,农村土地调整的幅度越大、次数越频繁,就越能有效解决由于时间推移所引致的承包地在户与户之间、人与人之间的不均衡配置问题,这亦是“三年一小调、五年一大调”这种传统操作模式有着深厚的生存土壤并被农村基层广泛默认接受之根源所在。另外,承包经营权作为一项财产由继承人继承在法律政策层面一直不予认可,仍然保留着户内死亡人口退地再由户内新增人口接地这一传统操作模式,是因为这样能保障在出现农户家庭成员全部死亡沦为“消亡户”等特殊情况下将其承包地及时收回重新配置给本集体经济组织内无地少地农户,或者至少可以避免承包地被不具备本集体经济组织成员资格的农民、城镇居民等通过继承方式所获得,从而实现物权属性的农地权利在本集体经济组织内部封闭式流动,以确保承包地继续对本集体经济组织成员发挥社会保障和就业功能,达到“一方水土养一方人”“肥水不流外人田”的效果。
随着城镇化水平的提高,进城务工农民的数量不断增多、创收能力不断增强、收入水平不断增长,农民逐步形成了“务农收入+务工收入+土地流转收益+集体福利分红+国家政策补贴”的多元化收入格局,其自我保障能力随之提高,土地的生存保障功能对农民而言逐渐减弱甚至完全消失。考虑到频繁的土地调整对地权稳定性、长期投入激励的负面影响,土地承包期从“15年不变”延长到“30年不变”,乃至“长久不变”。按理说,土地承包关系“长久不变”将使“增人不增地,减人不减地”政策更加恒久化,农村按人口均分土地的传统方式将被彻底载入史册,农村新增人口的承包权由期待权变为既得权的可能性已经微乎其微,承包权的存在似乎也变得没有了必要。然而,2016年,中共中央办公厅、国务院办公厅印发的《关于完善农村土地所有权承包权经营权分置办法的意见》中明确指出“农村集体土地由作为本集体经济组织成员的农民家庭承包,不论经营权如何流转,集体土地承包权都属于农民家庭”。那么,这种政策意图无非就是,无论农民采取何种方式(出租、转让、入股、抵押、退出)处置承包地,涉及到转移和让渡的权利内容仅仅发生在土地经营权层面,绝不会由此连带造成承包权的丧失,维系承包地对农民的社会保障“兜底”功能将继续存在,以避免在经济衰退时已丧失承包权的进城农民大量返乡可能诱发新型农业经营主体、集体经济组织、在耕农民、退地农民等多元主体围绕农地权利的激烈争夺,影响社会和谐与稳定。此外,农村土地对农民社保功能通过生产的粮食蔬菜、流转收益、政策补贴等方式继续存在,国家给进城农民的社保投入亦可低于城镇居民的社保投入,这无疑可降低政府的一部分财政负担。
(三)模糊化的农地发展权的成因:通过调控土地增值收益分配格局以服务国家宏观经济发展战略
建国以来,中国经济长期实行的是以农业农村农民为“基础”支持工业与城市发展的政策,即“以农哺工”“多取少予”的政策。在20世纪90年代中期之后,“低价征地、高价出让”形成的地价“剪刀差”成为地方政府获取城镇和工业发展的主要资金来源。据测算,农村土地为工业化和城市化提供的资本积累远远超过20万亿元。然而,过于重视城市经济增长而忽视农村经济发展以及农民的土地权益维护的政策导向造成了两个极为不良的后果:第一,农地增值收益在不同主体之间的分配格局严重扭曲。《2005年农村经济发展绿皮书》指出,被征用土地的收益分配格局是,地方政府占20%—30%,企业占40%—50%,村级组织占25%—30%,农民占5%。这一分配导致不拥有农地权利的主体(政府、企业)凭借权力和资本在土地增值收益分配中占据优势地位,而实际拥有农地权利的主体(集体经济组织和农民)在土地增值收益分配中却居于劣势地位。具体体现为政府以较低的价格征收农村土地,以较高的价格出让给开发商,开发商通过土地再开发与建筑物建造以更高的价格出售给购房者,集体经济组织和农民作为农地权利的实际享有者所分配到的收益极低,本应由他们享有的收益被政府、企业所掠夺。第二,城乡居民收入差距逐步扩大。根据统计局数据显示,我国基尼系数自2003年以来便远高于0.4的国际基尼系数警戒线。农地非农化转用使得发展权得以实现并由此带来巨大的土地增值收益,如若农地发展权的主体归属继续处于模糊不清的状态,政府就可以凭借强大的行政权力掌握农地非农化转用所获得全部增值收益的最终分配权,从而调控土地增值收益这块巨大利益“蛋糕”在城乡之间的差异化切割分配,达到服务于整个国家宏观经济发展格局的目标。相反,如果农地发展权被清晰地界定归集体经济组织和农民所有,使农地发展权从“公共领域”的产权范畴中脱离出来,那么,政府就不能再游刃有余地调控和分配农地非农转用所带来的巨额经济利益,以服务于国家城镇化高质量发展、城乡融合、乡村振兴、共同富裕等宏观战略目标的需要。因此,为了继续维持政府部门在土地增值收益在城乡之间的差异化切割的决定权,政府部门会有意地模糊农地发展权的归属,这是导致我国农地发展权长期处于模糊不清存在状态的重要原因。
三、农地产权清晰化的实现路径
(一)重塑农村集体经济组织,改变土地所有权主体虚位的局面
目前,在全国普遍开展且已完成的农村集体土地确权登记发证工作,目的在于重新明确不同集体经济组织之间的农地所有权边界,即哪一区域范围内、多大规模的土地归哪一个集体经济组织所有这一问题已经基本得到了解决。然而,由于集体经济组织解体或由村委会代理而导致许多地方集体土地所有权主体实际上“虚位”这一根本性问题仍未得到解决。农村集体经济组织“虚位以待”这一局面对于农村社会经济发展是极为不利的,村委会在大多数情况下将自身视作政府在农村的代理人,更为关心上级政府任务、指令的完成情况而不是农村经济的发展和农民权益的保护,甚至于会借助自身“三位一体”的身份以集体经济组织的名义损害成员的利益。近年来农村发展的现实也表明,集体土地所有权主体的“虚置化”、集体经济的“空壳化”根本无力支撑农村的公共产品和公共服务供给,无力提供农民普遍持续增收的动力。因此,为激活农村发展潜力、促进农民增收必须进行重塑集体经济组织的改革,以重新建立起实体性的集体经济组织作为农村土地所有者的代表,支配和控制本集体的土地资源,整合政府财政支持、社会资本投资等各项资源,引领农村社会经济发展,助力乡村振兴,扭转目前农村长期处于资源、权利等被掠夺的局面。
首先,从法律上将村委会和集体经济组织彻底区分开来,明确村委会的权利义务,使村委会成为从事乡村管理的基层群众自治组织。对部分现行法律条文予以删除,包括《伟德国际1946,Bevictor伟德民法典》第262条“属于村农民集体所有的,由村集体经济组织或者村民委员会依法代表集体行使所有权”,以及《伟德国际1946,Bevictor伟德村民委员会组织法》第8条“村民委员会依照法律规定,管理本村属于村农民集体所有的土地和其他财产”,以消除村委会“三位一体”局面继续存在的法律依据。
其次,坚持农村土地“农民集体”所有的原则不动摇,重塑起实体性集体经济组织。新的集体经济组织在农民自主自愿的基础上选择经济合作社或股份经济合作社等组织形式,并建立起相应的治理机构,即经济合作社为理事会,股份经济合作社为董事会。以理事会或董事会作为农村集体经济组织辖区范围内土地和其他集体资产、资源的所有权代表主体。对外,理事会或董事会能够在获得授权的情况下开展与农地权利相关的经济活动,包括在土地征收过程中与政府部门就补偿安置等问题进行博弈,从而改变政府等强势主体借助于村委会进行行政干预、利用农民的“原子化”分布的现实进而“各个击破”情形的发生;对内,理事会或董事会借助区块链、大数据等信息技术手段记录辖区内各农户的农地权利流转交易情况,实现农地权利流转交易的信息化处理,负责承包地的监督管理,保证承包地得到合理有效的开发利用并调解土地争议纠纷。
最后,仅仅消除村委会代行集体经济组织职能的法律依据还远不足以达到改变土地所有权主体“虚位”的局面,必须有相关法律法规对集体经济组织的权利正常行使与运行予以保障,双管齐下才可保证集体经济组织的实体地位,否则,缺乏法律保障的集体经济组织仍然会面临被相对强势的村委会“暂代”的风险。此外,要赋予集体经济组织与村委会平等的地位,可以通过为治理机构成员同样发放政府补贴来实现,以明确集体经济组织与村委会二者只有管理领域之差异而无上下级别之别,防止在实际操作中由于村委会长期以来的“正统性”和强势地位导致集体经济组织听命于村委会。明晰集体经济组织对于集体财产的权利义务,奠定集体经济组织的经济地位,减少上级政府借助村委会或村委会本身对集体经济组织的“合法”干预。因此,出于防止新的集体经济组织再度面临“虚位”困境的考虑,应从国家层面的法律政策上对集体经济组织的注册登记、权责、治理机构产生方式、决策方式、决策效力等进行规定。
(二)界定土地承包权、经营权和继承权的内涵、运行机制以其内在关系,拓展农民土地承包经营权的处分权能和交易范围
首先,应清晰界定承包权与经营权之间的内在“分”与“合”机理。根据农民是否流转土地经营权,可以具体分成三种情况:第一,“合二为一”模式,即原承包方自主经营承包地并获取种地收益,此时,土地承包经营权虽然在名义上可以被分割成承包权和经营权两部分,但事实上仍作为一个整体归属原承包方所有,原承包方享有的仍然是完整意义上的物权性质的土地承包经营权;第二,“分离”模式,即原承包方在保留承包权的前提下将经营权流转给其他单位或个人以获得收益,此时,原承包方所享有的不再是完整意义上物权性质的土地承包经营权,而是分离了部分权利由土地转入方行使,土地转入方所享有的债权性质的经营权可视为对原承包方土地承包经营权的一种限制和负担;第三,“分离后再合并”模式,即原承包方不可能无限期地让渡土地经营权,在土地经营权流转期限届满时,土地经营权会重新回归到土地承包权持有者(原承包方)手中,此时,经营权和承包权从主体“分离”后重新“合并”成为没有任何负担的用益物权———土地承包经营权,即承包权掌握在谁手中决定着经营权流转后再返回的路线和轨迹,经营权不可能长久脱离承包权而独立存在。但是未来应清晰界定承包权与经营权在“分离”模式下各自的权利内容、权利边界以及权利运行规则,以避免两者产生权利冲突,具体而言,包括流转出经营权的农民,对承包地享有哪些权利?这些权利可以启动的条件和程序是什么?通过出租、入股等方式获得经营权的主体,对承包地享有哪些权利?这些权利采用何种方式才能更好地得到保障和维护。新型农业经营主体是否可以通过互换、转让等方式获得完整意义上的土地承包经营权,此时,是否意味着承包权和经营权一并转移给转入方,应当通过详细的规则予以明确和规定。
其次,对于承包权而言,应该通过完善法律法规的形式明确承包权是一项综合性权利,包含持续承包、继续承包、优先购买、补偿请求、分离对价请求权、监督流转土地使用权、到期收回承包地、再次转包权、继承权、有偿退出权等等诸多单项权利。在此基础上,对承包权所包含每项权能的内涵、运行条件和权利边界等进行清晰的界定。目前,承包权被严格“锁定”在农户手中不能上市交易,这对于快速城镇化背景下农村土地流转市场向更纵深层次方向发展是极其不利的,因为承包权会像一条无形的链条一样牢牢地牵制着进城农民的步伐,使得在城市业已安家落户的农民、富裕起来想要彻底让渡农地产权的农民丧失了处置承包权的资格与权利。此外,由于已进城农民大都常年在外从事二三产业,导致原归属于其享有的承包地大部分处于撂荒或低效利用的状态。因此,未来应该在维护进城农民带着承包地进城这一方针政策下,在条件具备时逐步放开农地权利的流转交易,使得农民能够通过土地退出、土地交回等途径完全让渡物权属性的土地承包经营权(包含承包权和经营权)以获得更多、更充分的流转收益,同时,家庭农场等新型农业经营主体可以通过一次性费用获得物权性质的土地承包经营权,以避免高额土地租金以及复杂的土地权利关系对土地规模化经营所带来的妨碍,使土地规模化经营的长久、可持续。
再次,将土地承包经营权视作承包方的一项重要财产权利,私人财产应当是可以继承的,欠缺继承性的财产权不仅本身不完整,而且也会对财产造成损害。因此,应通过立法明确承包经营权的可继承性,并明确继承人、继承启动时点、继承的具体方式、遗产份额划分等重要内容,确保通过继承获得承包经营权的法律地位。土地承包经营权继承不仅是对“增人不增地,减人不减地”等政策的积极回应,而且也是土地承包经营权期限长久化的必然要求,更体现着对农民对自己拥有承包地的最终处分。同时,在农村土地总量难以增加且不发生土地调整的情况下,拥有承包经营权的成员死亡后,其拥有的承包经营权理应作为遗产通过“户内继承”的方式转移到有承包资格但没有承包地的家庭成员手中,“户内继承”是无地家庭成员的承包权由“期待权”变为“既得权”的重要实现方式,更是农村新增人口的土地承包权由“期待权”变为“既得权”的唯一实现途径。此外,还应当看到,土地承包经营权的继承会依法建立起城里人、进城务工人员、集体经济组织内部成员与土地之间内在联系,这为城镇人口、进城农民返乡投身农业生产创造了平台。
最后,根据《中共中央关于全面深化改革若干重大问题的决定》《关于完善农村土地所有权承包权经营权分置办法的意见》等中央政策文件精神,农地处分权未来应至少逐步拓展到流转、抵押和担保、退出四项权利,让农民真正拥有开展农业用途所需的全部土地处分权利。在此基础上应当看到土地承包经营权蕴含的巨大价值,但这一价值的实现必须付诸于市场化的手段,不能仅仅依靠本集体经济组织内的成员,毕竟他们的人口数量有限、需求有限、购买能力有限。然而,现阶段大多数农地权利的流转交易都集中于集体内部和熟人之间,大规模的、规范有序的、区域间的土地流转几乎不存在。因此,不应让农地权利仅在本集体经济组织内部封闭流动,应赋予农民将土地承包经营权让渡给城镇居民、法人、本集体经济组织以外农民等主体的权利,以此实现土地承包经营权在更开放的空间范围内、更多元的主体间流转交易,这不仅会给予农民通过市场化的竞价方式获得更高农地权利流转收益的可能,而且有助于提高土地资源的优化配置。
(三)界定发展权的归属、明确增值收益分配关系,达到公私兼顾的目标
土地发展权实际上就是一种物权,农地发展权依附于农地所有权存在,集体经济组织是农村土地所有权的唯一合法主体,且集体经济组织理应是该辖区范围内全体农民的代表者和利益代言人。因此,农地发展权应归属于集体经济组织和农民所共享,在合法合规的前提下,农民可以自行将承包地转变用途,也可以将农地发展权流转交易给其他单位或个人,进而参与到农地用途转换所带来的土地增值收益分享中去。因此,未来必须明确土地征收补偿的构成应包括农地农用状态下的承包经营权价值和农地非农化转用状态下的发展权价值两部分,以收益还原法测算农地农用状态下的承包经营权的价值,年纯收益可以选用当地土地流转的平均收益,收益年限的确定应该与土地承包关系“长久不变”法律政策相衔接,建议采用无限年进行测算,土地还原利率选择一年定期存款利率;农地非农转用状态下的发展权价值为土地使用权招拍挂出让价格减去农地农用状态下的价值和农地转为建设用地的各项成本之后的余额。目前的新修订的土地管理法以区片综合地价取代原来的土地年产值倍数法来测算征地补偿标准,虽然在一定程度上提高了征地补偿标准,但是农地发展权并没有得到体现,这是未来征地补偿制度改革要着力解决的重点问题。
在农地非农化转用增值收益的分配上应坚持“城乡统筹”的原则,一方面要能满足快速城镇化进程所需各类基础设施建设的资金需求,另一方面要保障土地权益的实现以满足乡村振兴对建设用地指标、资金等方面的需求。首先,应该充分补偿农地农用状态下的价值,承包权和经营权应该进行分别测算补偿标准,并根据承包权和经营权的流转状况,将征地补偿资金分配到相应的主体手中,在经营权已经流转的“分离”模式下,应补偿获得经营权主体和原承包方,在经营权尚未流转的“合二为一”模式下,应根据承包权价值、经营权价值将补偿费用归农户,在互换、转让、退出等方式完全让渡承包权和经营权的情况下,承包权和经营权的补偿费用应该归农地权利的承接方所有;其次,农地非农化转用状态下的发展权价值应在政府部门、集体经济组织和农民三方主体之间合理分配,其中,政府凭借行政权力通过税收的方式参与到土地增值收益的分享中来,集体经济组织则凭借土地所有权主体地位获得一定比例的土地增值收益,在政府部门和集体经济组织分配土地增值收益之后,剩余部分全部划归农民所有,但是应该明确政府、集体经济组织可以参与土地增值收益的比例,以避免政府部门、集体经济组织和农民围绕土地增值收益的分配出现利益交织不清的问题。项目法人不应参与到土地增值收益分配中来,项目法人应依据农地权利评估价全额支付用地成本,对于获得土地使用权后的地价再增值在出让期内归属于项目法人所有,中央政府可以通过法律政策调控政府税收额度、集体经济组织分得土地增值收益的比例,并合理提高农民参与收益分配的比例,实现调控政府、集体经济组织、农民之间的利益分配关系的目的。征地补偿收益的分配应以农地“权利束”内部各个单向权利的实际归属为主要依据,对于集体经济组织外成员、城镇人员、企业法人通过合法途径获得的物权性质土地承包经营权或者债权性质土地经营权,他们应与征地所在集体经济组织其它成员一样按既定规则平等地参与征地补偿收益分配之中。对于第二轮土地发包后没有分得承包地的集体经济组织新增人口,他们的土地权益主要通过集体经济组织凭借土地所有者地位分得收益的再分配予以体现,并适当给予该群体倾斜性照顾。
编辑审定:孙聪聪 王洪广 吴喆鑫